18 May 2024
AF
00:22
Alex Fedotovskih
udio мне не понравилось
g
01:17
gray
нейры конечно любопытные результаты дают, но все они вторичны, комбинации старого и поэтому такое ощущение, что уже где-то слышал
ничего принципиально нового нейросетки никогда не дадут
ВК
02:03
Владимир Кузнецов
In reply to this message
Ну да - это ещё в древности известно было, что всё уже придумано до нас и ничего нового никто не создаст, а лишь повторит.
AF
06:54
Alex Fedotovskih
Добавил эмуляцию дисковода к эмулю.
🔥
VP
NZ
A
5
g
07:35
gray
In reply to this message
почти матрица )
AF
А
13:33
Андрей Ефимов
В общем, определился с игрой на конкурс для Вектора. Это будет моя старая задумка - игра "Бабушка"
🔥
A
AF
ВК
13:41
Владимир Кузнецов
Кстати, а есть для Вектора какая-нибудь интересная РПГ? Текстовая, понятно, но интересная
s
13:53
svofski
https://caglrc.cc/scalar/ware/913/ если только это
ВК
14:04
Владимир Кузнецов
In reply to this message
По-моему я такую видел. Слишком простенько.
14:05
И без картинок :-)
s
14:05
svofski
пройти ее не очень простенько
ВК
14:15
Владимир Кузнецов
In reply to this message
Серьёзно? Это хорошо
s
14:16
svofski
попробуйте =) я ни разу не заходил слишком далеко. вообще это игра с ДВК, там она роднее ощущается. @nzeemin ее отреверсил 1:1, а я потом перенес на вектор.
NZ
14:39
Nikita Zimin
Посмотрите ещё Desolate
👍
AF
s
👌
ВК
AF
18:24
Alex Fedotovskih
И ещё игры с последнего конкурса по Вектору
NZ
18:29
Nikita Zimin
In reply to this message
Можно ещё вот тут в неё поиграть, может удобнее будет https://nzeemin.github.io/stalk/stalk.html
s
18:30
In reply to this message
да кстати CORPSE похожа на бродилку по виду, но на деле головоломка https://caglrc.cc/scalar/ware/943/
18:34
И конечно стоит посмотреть на Гуймин ждундель — https://zx-pk.ru/threads/34534-gamenoname.html
18:35
но это мы наверное уже ушли от RPG :)
М
19:25
Михаил Алещенко
Добрый вечер. Подскажите как в РДС снять атрибуты файла ?.
ВК
20:26
Владимир Кузнецов
In reply to this message
Что-то тут у меня кроме кнопок хождения никакие другие действия не работают
NZ
20:30
Nikita Zimin
почитайте инструкцию
Ю
20:40
Юрий Ларин
In reply to this message
В самой системе такой функции нет, там нужно использовать дополнительные утилиты, кажется power это умеет.
ВК
20:44
Владимир Кузнецов
In reply to this message
Мышкой если кликать - срабатывает, а нажимать соответствующие кнопки - нет. Только циферные кнопки работают
👍
NZ
g
21:45
gray
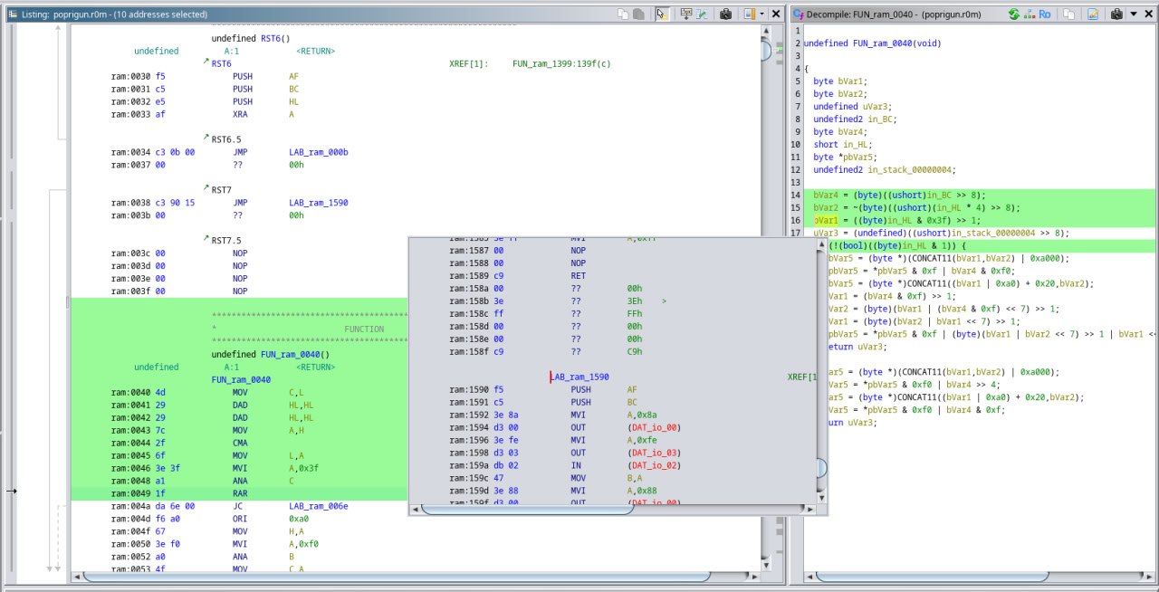
никто не вкурсе кто написал игру попрыгунчик, какой год и порт это или уникальное под вектор?
s
22:50
svofski
в картотеке нет информации об авторстве попа-рыгунчика
19 May 2024
g
04:17
gray
под вектор заточеного дизассемблера случайно не существует?
AF
04:23
Alex Fedotovskih
Кажется retroassembler может дисассемблить в мнемоники i8080.
g
04:52
gray
In reply to this message
вопрос не про мнемоники, а скорее про удобство и продвинутые алгоритмы распознавания, чтоб всё что можно автоматизировать было автоматизированно, как это ида к примеру умеет
конечно 8080 слишком прост, но вдруг )
Ю
05:48
Юрий Ларин
In reply to this message
05:50
А вот тут я выкладывал свой дизассемблер:
https://zx-pk.ru/threads/9488-vektor-06ts-operatsionnye-sistemy.html?p=1056859&viewfull=1#post1056859
05:53
Но в обоих программах есть ньюанс: они не могут анализировать переходы по pchl, тут надо смотреть самому.
s
09:53
svofski
ida и ghidra умеют в z80
g
09:55
gray
z80 же сверху-вниз совместим с 8080 по кодам?
s
10:00
svofski
коды 8080 это подмножество кодов z80. если от мнемоник типа LD LD, (LD) голова не болит, можно пользоваться дизасмами и асмами для z80
10:02
может быть в гидре можно включить мнемоники 8080. я забыл. или это у меня смешалось с radare2
g
10:10
gray
интересно, нейросети 5-6 "поколений", наверно уже смогут такие задачки легко раскладывать
g
10:38
gray
в .com .rom файлах начальный адрес указан?
s
10:43
svofski
да, имплицитно. он всегда $100
g
10:47
gray
In reply to this message
не, кое что с 0000 грузилось, тот-же попрыгунчик вроде
или расширение .rom это не rom а r0m .. т.е. нулевой адрес
s
10:52
svofski
да, r0m с нуля грузится
А
11:23
Андрей Ефимов
А как бы организовать общение по конкурсу не только на zx-pk (где надо просить тебя зарегать), но и в телеге
g
12:38
gray
интересная эта гидра
8085 из коробки, вроде как мнемоники теже

только не понял чт за RST 7.5
Ю
12:40
Юрий Ларин
In reply to this message
RST 7.5 -- это для процессоров i8085.
👍
g
s
12:49
svofski
о, все таки она умеет нормальные мнемоники. хорошо
ВК
12:50
Владимир Кузнецов
In reply to this message
Где же они нормальные? Нормальные у Z80
s
12:59
svofski
это ваше мнение
g
13:06
gray
дело привычек и личных особенностей восприятия
13:13
в те времена и то и то было норм из за ограничений ресурсов
имхо в 2024 можно бы и более полные слова писать
ВК
13:17
Владимир Кузнецов
Ну я как-то писал уже про это - ассемблер 8080 сделан для удобства трансляции программы, поскольку там разбор синтаксиса проводить не надо - каждая мнемоника прямо переводится в код и поэтому их очень много разных. А у Z80 всё по-другому, там для удобства программиста сделано, что мнемоника соответствует логике команды, поэтому их гораздо меньше.
Поэтому я считаю ассемблер z80 лучше, по причине того, что он был изначально разработан для удобства программирования на нём, а ассемблер 8080 - для удобства написания транслятора.
g
13:20
gray
In reply to this message
всегда будет часть людей, которым это удобство неудобно
мы все очень разные, и лишь условно одинаковые
💯
ДД
ВК
13:27
Владимир Кузнецов
In reply to this message
Вот выше был вопрос - что это за команда RST 7.5. В мнемонике Z80 это была бы RST 3Ch, и вопроса бы не возникло, поскольку она ничем не выделяется из ряда RST 28h, RST 30h, RST 38h, так как построена по единому принципу. И поняв этот принцип программист понимает и весь язык. А в 8080 нужно запоминать отдельный иероглиф для каждого нового случая. Вот что я имею в виду.
👍
r
Ю
13:34
Юрий Ларин
Да в ассемблере Z80 и 8080 отличий с гуймин ждундель... 🙂 И отличия эти важны на этапе обучения, пожалуй, а для настоящего программиста нет разницы, писать RST 7.5 или RST 3Ch, если он с работой процессора знаком не по гуглю.
😁
AF
💯
ДД
r
13:37
reddie
мнемоники Z80 более читаемы человеком, вот и вся разница) вон на скрине выше DAD HL,HL - видимо, это ADD HL,HL если на Z80 переводить
Ю
13:37
Юрий Ларин
In reply to this message
Вопрос возник бы потом, "а почему моя программа глючит на 8080?"... 🙂
13:39
In reply to this message
Тут уже кажется написали, что это дело привычки?
13:42
Если уж говорить про "ADD HL, HL", то многим сейчас было бы понятнее "HL += HL"...
r
13:47
reddie
сейчас да, ибо это уже Си-стайл какой-то
Ю
13:47
Юрий Ларин
Именно. 🙂
NZ
13:54
Nikita Zimin
А смысл спорить про мнемоники, ребят? человек начинает на какой-то мнемонике, и она ему кажется более удобной просто в силу привычки. потом может изучить второй вариант, и скорее всего он будет считать что первая удобнее. И тут не важна вообще "красота" какой-то записи, дело в сформировавшихся и устоявшихся нейронных связях, из-за которых переучиваться намного сложнее чем с нуля учить.
💯
Ю
ДД
13:55
Скорее инструменты должны присповабливаться, любой дизассемблер/эмулятор должен позволять переключать мнемоники.
👍
gZ
r
🔥
ДД
А
14:05
Андрей Ефимов
Каждый может написать свой ассемблер, где вместо ADD будет +
s
14:37
svofski
In reply to this message
👍
A
2
😁
ВШ
AF
АМ
15:23
Антон Миронов
"... —Подвинься, Петька, тебе места что-ли мало?"
😁
A
ДД
ДД
16:27
Денис सेवक सेवकाः Динанатх Гопал Дас
In reply to this message
это на мой ывзгляд таки впрос привычки. Для меня например мнемоники 8080 читаются прям как печатные буквы... А вот Z80 я до сих пор не очень понимаю.. Ну как то так.
ВК
16:33
Владимир Кузнецов
А я начинал с ассемблера 8080 и в принципе всё было ОК, но потом открыл для себя Z80 и это была любовь с 1 взгляда. Я по прежнему понимаю, конечно, мнемонику 8080, но в голове постоянно возникает вопрос - "нафига для одной табуретки столько синонимов?"
ДД
16:44
Денис सेवक सेवकाः Динанатх Гопал Дас
In reply to this message
Это вопрос каких то личных особенностей, у меня вообще такая история, первый у меня спек появился, но я не понял его вообще,. И только когда увидел вектор, его бейсик и его рекламу - вот тут я понял что мне нужно... После этого спек по мне уже был чем то ущербным, уж простите... Ну и асм спека я так и не понял, мне например проще гораздо дается 6502 и PDP-11 чем Z80.
16:50
Ну нельзя говорить что тот или иной синтаксис лучше или хуже... Это не правильно, это каждому по своему ..
ВК
16:51
Владимир Кузнецов
Ну Спектрум он для игр был в основном. Я проникся Z80 когда занялся заменой процессора в Векторе, тогда и изучил Z80 - и на программном и на аппаратном уровне. Там инженеры хорошо постарались - убрали весь лишний обвес из 8080 - типа буферов и дешифратора системных сигналов. Да и одно питание и простой клок тоже порадовали.
NZ
16:52
Nikita Zimin
In reply to this message
Говорить можно. Объективно, какая-то мнемоника может быть "лучше" для освоения с нуля. только толку с этого нет, тот кому привычней другой синтаксис переучиваться не будет.
ДД
16:52
Денис सेवक सेवकाः Динанатх Гопал Дас
и что тот или иной синтаксис для людей а друой для трансляторов - можно вообще как оскорбление воспринять, я не транслятор вроде, но мне синтаксис 8080 более понятен.
ВК
16:56
Владимир Кузнецов
Вопрос о синтаксисе ассемблера, как и разговор о языках вообще имеет смысл, когда есть критерии оценки. И относительно их уже можно смотреть. Я привёл критерии - количество мнемоник для однотипных операций. А в терминах нравится/не нравится конечно смысла спорить нет.
17:00
К слову, программировал в своё время для МК-61 - там отображаются коды команд и я их все помнил! И даже сейчас некоторые ещё не забыл :-)
👍
A
Ю
ДД
20 May 2024
AF
00:50
Alex Fedotovskih
Подскажите пожалуйста где взять асм загрузки файлов с диска.
s
01:24
svofski
https://github.com/ImproverX/RDS/tree/v3.08 может быть отсюда начать поиски
👍
AF
Sn
09:17
Siarhei neznajka
In reply to this message
Вроде и интересно а вроде и бесполезно. Как лабораторная работа
👍
Ю
g
13:39
gray
In reply to this message
да, но есть интересности, к примеру в более ранних видео на этом канале был собран комп на 155 логике тоже, и что интересно производительность получилась около 2кк операция в секунду, что превышает 8080
s
14:04
svofski
это смотря какие операции
👍
Ю
Sn
16:06
Siarhei neznajka
In reply to this message
Из подобных непонятных устройств лучший вариант вероятно гигатрон
👍
s
NoZDR invited NoZDR
ДД
17:12
Денис सेवक सेवकाः Динанатх Гопал Дас
In reply to this message
Доброго времени! У Вас Вектор 06ц01 или 06ц02?
N
17:13
NoZDR
Доброго :) У меня был в детстве году в 1988 видимо первый. Сейчас живого Вектора нету :(
17:17
Но я недавно на даче нашёл плату, провода и блок питания. И кучу кассет. Наверное, всё это уже не работает давно. Вот решил поностальгировать немного :)
ДД
17:19
Денис सेवक सेवकाः Динанатх Гопал Дас
In reply to this message
Вот, интерес со временем восстановить есть, это уже хорошо.Векторы живучие, в основном из строя выходят после воздействия.. сами по себе редко выходят из строя.
N
17:22
NoZDR
Там возможно шлейф между клавиатурой и основной платой повреждён, ну и сами кнопки западают некоторые. А в остальном он был живым лет 30 назад :)) Так что я даже лелею мысль, что его можно будет оживить.
ДД
17:24
Денис सेवक सेवकाः Динанатх Гопал Дас
In reply to this message
можно соорудить адаптер для подключения ps/2 клавиаьуры.
👍
N
N
17:27
NoZDR
да, в ближайшую поездку на дачу обязательно полный комплект всего, что осталось, соберу и попробую включить. По результатам сюда отпишусь обязательно :)
🔥
BF
Ю
ДД
25 May 2024
ДД
01:25
Денис सेवक सेवकाः Динанатх Гопал Дас
👍
Ю
N
13:18
NoZDR
13:18
13:18
13:18
13:18
13:18
13:18
13:18
вот что нашёл на даче
🔥
S
A
AF
13:18
питалово не нашёл пока :(
g
13:25
gray
Это чего такое бело-пятенное ?
З
13:26
Заказчик Мультикарта Белорусь ²
In reply to this message
небось наклейки-изоляторы под конденсаторы
N
13:33
NoZDR
In reply to this message
Не знаю. Такое ощущение, что дорожки проклеены. Плата родная, без вмешательств.
ВК
13:34
Владимир Кузнецов
In reply to this message
Как же без вмешательств, когда все КМки выкушены
13:35
Теперь нужно на все эти места напаять керамику 0,1мкФ
13:36
И ещё другие номиналы есть в нескольких местах - по схеме уточнять надо
N
13:38
NoZDR
Блин, значит племяш поковырялся :(( я это точно не делал. Ну что ж, будем восстанавливать тогда
ВК
13:42
Владимир Кузнецов
In reply to this message
И запаивать лучше не в штатные отверстия, а прямо к выводам микросхем - не так эстетично получится, зато эффективней
👍
L
13:44
А потом стрясти с племяша стоимость ремонта.
👋
ДД
A
N
13:45
NoZDR
😁
13:53
Да, похоже, кто-то целенаправленно повыкусывал под корень почти все кондёры :) жесть
А
14:05
Андрей Ефимов
С понедельника включаюсь в конкурс игр на Вектор. Буду параллельно рисить и учить комп и асм 8080.
Кому интересно, частично все будет идти на стримах

https://www.twitch.tv/weekoftheagents
👍
AF
Sn
14:20
Siarhei neznajka
In reply to this message
Там были км ?
g
14:43
gray
In reply to this message
а твич видео научился сохранять?
А
14:44
Андрей Ефимов
In reply to this message
Я отключил у себя. Только живой перфоманс, чистая импровизация
Ю
14:54
Юрий Ларин
In reply to this message
Клавиатура герконовая. 👍
N
14:54
NoZDR
In reply to this message
мне кажется там были дисковые керамические, вроде оранжевые
ДД
15:04
Денис सेवक सेवकाः Динанатх Гопал Дас
Да, прекрасный кишеневский, хорошо пролаченный вектор 06ц01 примерно 1989 - 1990 года выпуска, сохранился отлично! впаять конденсаторы, можно на али заказать, там 200 рублей 100 штук стоит, такие ставил, по 0.1. потом пара долаботок, и вперед ))
15:05
Хотя, нет, без реле, скорее 1990-1992...
N
15:33
NoZDR
1990
26 May 2024
A
08:53
AKATLA
In reply to this message
Нехило тут микросхем! Жесть!
08:53
A
09:24
AKATLA
https://www.avito.ru/saratov/kollektsionirovanie/retro_kompyuter_vektor_06ts_3895663906?slocation=621540 Что с людьми произошло? Ужос какой то!
r
09:25
reddie
Саратов же
😁
A
L
g
09:28
gray
In reply to this message
ты про цену? )
r
09:30
reddie
у него в обьявах еще один Вектор есть, за 20. "на восстановление", читай "выдрано все вкусное, остальное, так и быть, отдам за недорого"
s
10:31
svofski
просто ему не хочется с ними расставаться
😁
A
r
Ю
11:30
Юрий Ларин
Есть и дороже, вот уже давно продают:
https://m.avito.ru/volgograd/nastolnye_kompyutery/kompyuter_vektor_06ts_raritet_3859253783
g
11:31
gray
Тип изделия Проект Дата Ведущие конструкторы
М1821ВМ85А «Нива-1» 1987 А.Н. Кожемякин
КМ1821ВМ85 «Нива-6» 1988 А.Н. Кожемякин

теперь понятно почему вм80 у вектора
чего-то думал что вм85 был сделан в 82г или около того
A
11:48
AKATLA
In reply to this message
Там еще и клавиатура на паралончиках! Удачи ему!
11:48
In reply to this message
Что в нем "вкусного" КМ?
r
12:02
reddie
In reply to this message
такие вопросы уместны в соответствующих чатах, а не тут)
A
12:03
AKATLA
In reply to this message
Это был сорказм! Релакс.
А
16:30
Алексей Шевцов
Приветствую всех. Закончил собирать Вектор-ноутбук.
A
16:45
Alexander
In reply to this message
12 мая он 90 хотел 😁
ВК
16:48
Владимир Кузнецов
In reply to this message
Ну правильно, зачем мелочиться? Лучше было бы наоборот - поднять цену до 100т.р. Чтобы те, кто по дешёвке купить не успел локти кусали.
😁
АМ
A
ДД
16:56
Денис सेवक सेवकाः Динанатх Гопал Дас
In reply to this message
не то чтобы ноутбук, я бы сказал рабочая станция, ноутбук это когда полностью автономно способен долго работать. Тем не менее интересный проект. А через что матрица сопряжена и что дает заставку после включения?
АМ
16:58
Антон Миронов
Лэптоп. А камера работает? 😄
А
17:00
Алексей Шевцов
In reply to this message
Ну да, не в смысле автономности ноутбук, а форм-фактор ноутбука. Матрица ltn156at02 через скалер T.SK105A.03. Заставка загружена в ПЗУ скалера.
ДД
17:00
Денис सेवक सेवकाः Динанатх Гопал Дас
единственое, что вызывает некоторый дисрнанс, это по факту испорченный корпус реального вектора. если бы я что то подобное затеял, наверное использовал бы маленький "бутерброд" от @ImproverX и корпус самого ноутбука полностью бы отработал в freecad и напечатал. По мне так векторы уже слишком редки,чтобы так резать их корпуса.
17:01
в остальном аппарат огонь!
А
17:03
Алексей Шевцов
Внутри корпуса находится мультикарта Дениса, RGBS->VGA конвертор, к кторому подключен скалер, эмулятор дисковода GOTEK, MP3-плеер-рекордер с Bluetooth, два динамика по 3 Вт.
ДД
17:04
Денис सेवक सेवकाः Динанатх Гопал Дас
или даже дождался бы рабчего варианта от @svofski на tang9k и встроил бы его в корпус какого ньть нетбука, и там и аккум можно было бы использовать и для скалера места полно было бы, и 10" можно было бы сделать, пришлось бы конечно с конаертором матрицы клавиатуры ноутбука повозиться, чтобы переконвертить ее в код вектора.. но было бы круто.
A
17:05
Alexander
In reply to this message
готек пишет нормально?
А
17:07
Алексей Шевцов
In reply to this message
Нет, к сожалению... только читает. Но из-за того, что можно напрямую на флешку кидать образы дискет Вектора и Готек их видит, я решил его установить.
😢
A
ДД
17:07
Денис सेवक सेवकाः Динанатх Гопал Дас
лично я ожидаю когда сойдется 4 проекта на одном tang nano 20k, и можно будет сделать ноутбук сразу с 4 мямашинами, УКНЦ, Союз-Неон, Вектор 06ц и Агат... вот кода это сойдется, возьмусь за создание корпуса в фрикаде.
17:08
и конвертора под матрицу какой ньть китайской клавиатуры...
А
17:08
Алексей Шевцов
In reply to this message
Ну, я классический вариант Вектора решил в ноутбук оформить. Немного пришлось корпус подрихтовать, чтобы в него всё поместилось.
🥰
s
17:08
17:09
🔥
AD
ДД
17:09
🔥
AD
ДД
17:09
🔥
AD
ДД
17:09
🔥
AD
ДД
17:10
🔥
AD
ДД
17:10
🔥
AD
ДД
ДД
17:10
Денис सेवक सेवकाः Динанатх Гопал Дас
In reply to this message
вот классическийбыл у @ImproverX на двух платах меньше 10х10 бутербродом, он бы в средний ноутбук поместился вместе со всем остальным.
А
17:12
Алексей Шевцов
Ну, если честно, я всю жизнь хотел сделать именно из корпуса Вектора ноутбук. После того, как в первый раз вживую увидел ноутбук на выставке "Информатика в жизни США" в 1987 году. И вот спустя много лет всё же осуществил свою мечту...
👍
А
AD
VP
4
ДД
17:13
Денис सेवक सेवकाः Динанатх Гопал Дас
Тем не менее, проект крут!!!
17:21
In reply to this message
я тоже был на этой выставке )))) мне лет 8 было )))
17:22
а журналы от туда потом много лет еще листал...
А
17:22
Алексей Шевцов
In reply to this message
А я 9-й класс закончил тогда... Через пару дет у меня Вектор появился.
ДД
17:24
Денис सेवक सेवकाः Динанатх Гопал Дас
In reply to this message
у меня через пару лет, или даже года через три появился конструктор спектрума 48к.... который после сборки и наладки и привел меня к Вектору своей никчемностью...
А
17:25
Алексей Шевцов
Да, их тогда на радио рынке продавали в большом количестве - платы и и корпуса...
💯
ДД
17:30
In reply to this message
Камера работает, только подключить её не к чему... )))
ДД
17:40
Денис सेवक सेवकाः Динанатх Гопал Дас
In reply to this message
нужно вместо аудиоплеера встроить видеоплеер с возможностью читать поток с камеры, тогда и видос можно будет с флэшки покрутить и как в зеркало на себя посмотреть ))
А
17:42
Алексей Шевцов
Да, я тоже думал, но потом ограничился MP3-плеером с FM приёмником. Можно радио параллельно слушать. )))
17:43
И Bluetooth работает - можно не только программы с сайта Базис загружать напрямую, но и музыку послушать с телефона.
17:49
Сначала была мысль добавить ещё модем, но потом я подумал, что через модем можно только файлы передавать и если использовать Bluetooth, то в принципе получится тоже самое. После того, как на Базисе появилась возможность воспроизводить прямо на сайте WAV файл при использовании Bluetooth получается тот же модем, только беспроводной. Запускаю файл загрузки WAV -> COM, и через Bluetooth запускаю воспроизведение прямо с сайта. Получается загрузка из Интернет через модем. )))
s
М
18:23
Михаил Алещенко
у меня 4 Вектора +корпус с клавиатурой. Старый ноут с матрицей. Но глаза плохо видят и руки дрожат. Наверно не соберусь сделать что то подобное..
А
18:24
Алексей Шевцов
In reply to this message
Могу помочь, если есть такое желание...
М
18:31
Михаил Алещенко
In reply to this message
18:32
это вектор. башня плата резаная. клава выносная.
А
18:35
Алексей Шевцов
In reply to this message
Я тоже сначала делал так же. Разделял Вектор, основную плату ставил в корпус с дисководами и винчестером, а клавиатуру оставлял в корпусе Вектора с самодельным донышком, чтобы она не была такой высокой. Но всё это занимает много места, а в квартире столько нет... Поэтому и решил осуществить свою давнюю мечту - Вектор-ноутбук.
Ю
18:39
Юрий Ларин
In reply to this message
Уточню: на трёх платах 10х10. Процессорная, портов и графики. Ну и ещё клавиатура...
ДД
18:40
Денис सेवक सेवकाः Динанатх Гопал Дас
In reply to this message
ага...в нетбук не влезет...
Ю
18:41
Юрий Ларин
In reply to this message
Это же там плата GBS? Как подключали синхронизацию, какие доработки Вектора и платы?
А
18:58
Алексей Шевцов
In reply to this message
Синхронизация по схеме @svofski. Хотя на самом деле, в Векторе нет необходимости переделывать синхронизацию. Она хоть и далек от идеала, но для того, чтобы подключить современный телевизор к Вектору, нужно всего лишь усилить выходной сигнал, установив вместо C33 транзистор, как на схеме Вектора-06Ц.02, установить вместо R19 диод и увеличить емкость конденсатора C34 минимум до 2200 мкФ, а лучше до 3300 мкФ. Питание выходного транзистора нужно подключать после дросселя L1. Этих изменений достаточно, чтобы почти любой телевизор заработал с синхронизацией Вектора. Ну и конечно, инвертировать цвета. Синхроимпульсы на выходе сильно задавливает сигнал гашения, который заведен напрямую на выход D31.4. И отсутствия подпорки в виде шахматного поля 50 Гц в кадровых сигналах - тоже снижает их мощность. В общем, мне тут должны в середине июня принести Вектор на модернизацию - сниму видео тогда, как это всё работает.
А вообще, у китайцев новый конвертор появился, так вот он вообще без всяких переделок нормально понимает сигнал Вектора.
18:58
19:02
In reply to this message
Переделки, в общем всё те же - синхронизация и ЛА3 для ПЗУ на 32 кб. Только установить их снизу платы, как рекомендует Денис не было возможности, т.к. там вплотную устанавливается мультикарта. Ставить их сверху вторым этажом - тоже некуда - там клавиатура у меня со светодиодами подсветки. Пришлось одну ЛА3 поставить на резервное место на плате, а для второй ЛА3 найти место рядом с ПЗУ. Вот на фото видно.
Ю
19:08
Юрий Ларин
In reply to this message
Я больше хотел узнать про GBS... Вектор у меня доработан хорошо, тут вопросов нет, а вот GBS не взлетела, картинка хуже чем сигнал pal на телевизоре, плюс синхронизация срывается. GBS-control не помог, если что.
А
19:10
Алексей Шевцов
Ну, и ещё из мелких доработок, если их можно так назвать - перенёс немного дальше на плате кварц, а на его место на стойках установил плату сопряжения для подключения мышки к клавиатуре. И для подключения принтера напаял переходник. Ещё антигудок допаял, заменил подстроечные резисторы яркости и контрастности на прецезионные, "приземлил" блокировочные конденсаторы - надел на их выводы кембрики и посадил на двухсторонний вспененный скотч. Разъём ВУ развернул и припаял снизу платы, чтобы вплотную поставить мультикарту.
19:16
In reply to this message
У GBS есть несколько нюансов при подключении. Во-первых - прошивка. Не любая прошивка заработает даже с переделанной синхронизацией Вектора. Во-вторых разрешение матрицы. Нормальное качество получается только на матрицах с разрешением 1366х768. И на GBS нужно только это разрешение указывать. На входе сигналов RGB нужно вместо подстроечных резисторов ставить конденсаторы 220 мкФ, плюсом к Вектору. И без усиления выходного сигнала транзистором GBS вообще работает очень нестабильно - не хватает уровня сигнала.
🤩
Ю
Ю
19:19
Юрий Ларин
Вот это интересно. Какая прошивка?
19:20
Если что, в последнем эксперименте у меня было так...
А
19:20
Алексей Шевцов
Для питания GBS нужно подавать 5,2 В. Если подать ниже, например ровно 5.0 синхронизация периодически срывается. Ну и уровень сигнала на синхронизацию оказывает большое влияние. Я на выходе ставлю транзистор КТ817Г. Но можно и 9хх серии ставить, как на советских цветных телевизорах стояли.
👍
Ю
Ю
19:20
Юрий Ларин
Я по видео заметил, что у ГБС прошивка особенная.
19:22
In reply to this message
На выходе чего? Вектора или ГБС? По RGB или по синхронизации?
А
19:23
Алексей Шевцов
Прошивку правил Денис, но и стандартная работает вполне нормально с усиленным сигналом.
Ю
19:23
Юрий Ларин
И ещё я встречал рекомендацию впаять резистор 100 ом на вход синхронизации, это нужно с Вектором?
А
19:25
Алексей Шевцов
In reply to this message
На выходе Вектора. Видите на фото моей платы вместо С33 стоит этот транзистор? Вот он и усиливает слабый сигнал Вектора. На штатной схеме Вектор-06Ц.02 он уже присутствует.
19:27
👍
Ю
19:27
Вот на схеме Вектор-06Ц.02 он уже есть.
19:27
Только я ставлю мощнее
Ю
19:28
Юрий Ларин
In reply to this message
Ок, значит по синхронизации.
А
19:30
Алексей Шевцов
Да. И запитывать его нужно после дросселя L1. И обязательно емкость конденсатора С34 ставьте максимально большой.
Ю
19:32
Юрий Ларин
С34 -- это который на дросселе, понял. Спасибо.
А
19:33
Алексей Шевцов
In reply to this message
Да. Пожалуйста.
Ю
19:34
Юрий Ларин
А LM1881 не пробовали ставить для выделения сигнала синхронизации?
А
19:40
Алексей Шевцов
Нет, не пробовал. Просто не было необходимости.... Вот такую платку собрал для формирования полного ТВ сигнала, но не понравилось, как через скалер работает, поэтому поставил GBS
Ю
19:46
Юрий Ларин
In reply to this message
Тоже неплохо. Я примерно такую же собрал.
g
20:23
gray
марсианка к кнопкам стрелкам прикручена? или там контролер какой?
А
20:24
Алексей Шевцов
In reply to this message
К кнопкам клавиатуры.
NZ
20:24
Nikita Zimin
Я думал — как джойстик
А
20:25
Алексей Шевцов
In reply to this message
Можно и порты джойстика повесить. Результат тот же.
g
22:13
gray
In reply to this message
в 90-тые тоже товер делал, с двп )
причина, не нравились торчащие перед глазами квазидиск\флопиконтролер
но так и не нашёл кабеля гибкого для клавиатуры, слишком жёсткая ерунда получилась, около метра длиной, работало
М
22:16
Михаил Алещенко
In reply to this message
🔥
EK
AF
s
4
22:16
мой из 90
👏
ДК
А
22:18
Алексей Шевцов
In reply to this message
Я использовал в те времена ИР-ПР (centronics) кабель, который тогда делали из Мгтф провода, заправленного в пвх трубку.
g
22:19
gray
In reply to this message
подозреваю всё равно жгут получался не очень гибкий, уж слишком много проводков у вектор клавиатуры
А
22:21
Алексей Шевцов
In reply to this message
Были с мягкой пвх трубкой. Шли вместе с принтерами мс6337 к Искре 3011.
АМ
22:22
Антон Миронов
Была такая полупрозрачная, мягкая.
А
22:23
Алексей Шевцов
In reply to this message
Да, да, да.
r
22:26
reddie
МГТФ сам по себе "не совсем гнущийся". вернее, гнется хорошо, но запоминает форму при слишком уж загибах
ВК
22:47
Владимир Кузнецов
In reply to this message
МГТФ самый гнущийся из всех доступных - состоит из самых тонких проволок. Гибче только, пожалуй, телефонный провод, но с ним работать очень сложно.
r
22:49
reddie
In reply to this message
гнуться-то он гнется, но при относительно сильном сгибе уже не выпрямляется полностью назад. изоляция не той мануфактуры =)) недостаточно эластичен, если верно подобрал термин
АМ
22:58
Антон Миронов
Когда десяток проводов в пучок собираешь там уже не гибкость отдельных проводков роялит, а их подвижность в пучке. А МГТФ этим мало что переплюнет :) Не только лишь многое сможет его переплюнуть :)
r
23:02
reddie
китайская многожилка в тех же геймпадах ведет себя лучше, но там два минуса: жесткая _общая_ изоляция (трубка) и низкого качества жилки проводов. МГТФ, увы, тут вне конкуренции
27 May 2024
N
09:29
NoZDR
In reply to this message
Самое печальное, что я с паяльником не очень дружу. Много с чем дружу, столярить, слесарить, плотничать, программировать - это легко. А вот напаять могу так, что потом на выброс :)
😁
A
ДД
09:38
Денис सेवक सेवकाः Динанатх Гопал Дас
In reply to this message
присылай его ко мне в гости, верну исправным и рабочим )
09:39
и со всеми доработками сразу.
N
09:43
NoZDR
Я тут поспрошал племяша. В общем, комп был в рабочем состоянии, затем его вынули из корпуса
и повесили на стену (инсталляция там была из всякого железа). Корпус похоже выбросили :(
Плата висела некоторое время, но на ней "неэстетично торчали конденсаторы, пришлось их повыкусывать и выбросить". Такая вот у него судьба была :)
🤷‍♂
N
🤬
SM
ДД
09:45
Денис सेवक सेवकाः Динанатх Гопал Дас
конденсатоов родных там тысяч на 5 торчало, они с паладием )))
A
09:45
AKATLA
In reply to this message
Приезжайте в Хабаровск, научу!
👍
N
ДД
09:46
Денис सेवक सेवकाः Динанатх Гопал Дас
In reply to this message
можно я тоже ? 😂
👍
A
N
09:46
NoZDR
кабы знать-то про палладий :) реально выбросили их в мусорку
😱
A
ДД
A
09:47
AKATLA
Денис, ты ведь умеешь вроде как?
ДД
09:47
Денис सेवक सेवकाः Динанатх Гопал Дас
In reply to this message
ну ведь нет предела совершенству ))
👍
A
A
09:48
AKATLA
In reply to this message
Ааа, хорошо! Тогда просто приезжай в гости, буду рад!
👍
ДД
Ю
12:20
Юрий Ларин
In reply to this message
Неэстетично? 😂
N
12:21
NoZDR
ну хз :) цвет, наверное, не понравился :))
Ю
12:21
Юрий Ларин
Или понравился... ))
ВК
12:22
Владимир Кузнецов
In reply to this message
Насчёт причины "неэстетично" сомневаюсь, потому что конденсаторы другого типа оставлены на месте, а они более "неэстетичны".
😁
A
ДД
g
12:24
gray
художник так видит
ДД
12:26
Денис सेवक सेवकाः Динанатх Гопал Дас
In reply to this message
Кстати да, ну и еще - на кишеневских векторах КМ очень эстетично уперты в подложку, и "проклеены" лаком, вообще кишеневские векторы наиболее эстетичные были в этом плане..
Не то что Поиск например, мне недавно попался один из первых, там КМ впаяны на длинных ногах, и тупо прижаты к плате, пи этом длинные ноги залазят или в переходные отверстия, или друг на друга., если не уследить, то моно КЗ получить... А то и спалить чтото. Перед закручиванием корпуса надо внимательно все просмотреть и максимально друг от друга оттянуть.... На Кишеневских Векторах такого не было точно, там все красиво !
👍
Ю
VP
13:11
Viktor Pykhonin
In reply to this message
Думаю, выставка эта на многих повлияла тогда в плане выбора профессии. Был на ней после 4 класса, впечатление произвела неизгладимое. До этого только программируемым калькулятором пользовался, Микроши в школе появились уже чуть позже. Не был бы на выставке - глядишь, и не стал бы программистом, а продолжил заниматься своей любимой химией и писал бы сейчас разве что программы для расчета каких-нибудь химических реакций ;)

А журнал с выставки буквально на днях попался - полистал, поностальгировал...
N
13:12
NoZDR
In reply to this message
Я точно помню, что там несколько конденсаторов были поломаны, они тоненькие такие были. И кажется оранжевые, а не зелёные. Но могу ошибаться, давно было, когда я его видел с кондёрами. Ну да ладно, бог с ними. Сейчас их нет, и надо восстанавливать :) Остальное вроде на месте всё.
s
13:34
svofski
https://photos.app.goo.gl/xvYDW4984oFasSs27 буклет с выставки
🔥
AF
A
N
5
ДД
13:37
Денис सेवक सेवकाः Динанатх Гопал Дас
Фото платы кишеневского вектора из личного архива. КМ впаяны и поставленны на белые подложки после чего все залито лаком, КМ держатся красиво на местах.
С
13:38
Саша Р.
In reply to this message
Есть ссылка на проект Агата?
А
13:39
Алексей Шевцов
In reply to this message
У меня до сих пор сохранился буклет с этой выставки, круглый значок с американским флагом и пакетик Пепси-кола, который всем тогда давали на этой выставке.
ДД
13:39
Денис सेवक सेवकाः Динанатх Гопал Дас
N
13:41
NoZDR
зелёненькие значит
ДД
13:50
Денис सेवक सेवकाः Динанатх Гопал Дас
In reply to this message
Нет, этим мой друг занимается, пока проект под какую то другую плату, но он обещает ее под tang nano 20k переделать. то есть пока официального релиза не было. Могу контактом поделиться, или твой контакт ему закинуть, он может подробнее написать.
13:52
In reply to this message
Везет ))) У меня все в гараж сначала переехало, потом в гараже кто то из пацанов любителей попрыгать по крышам крышу моего гаража сломал... И литература намокла.. В итоге пришла в негодность. Там много чего было, подписка Радио лет за 10.... разные справочники, когда я понял на счет крыши было уже поздно.
А
13:58
Алексей Шевцов
In reply to this message
У меня вся подписка Радио есть, начиная с 1971 года и до 1991 включительно. Храню...
🔥
Ю
ДД
😁
A
С
14:01
Саша Р.
In reply to this message
Да, если не сложно. Я думал заняться эмулятором Агата на МК с реальным 6502, есть платка neo6502. Мне пригодится контакт человека, с которым можно посоветоваться по аппаратным особенностям Агата.
ДД
14:03
Денис सेवक सेवकाः Динанатх Гопал Дас
У кого какие мысли, что пастух может делать на "компе" с двухстрочным монохромным экраном на котором можно набирать легкие программы на бейсике, в поле на дошади ? )))
14:04
Меня этот вопрос заботит до сих пор, я так на него ответ и не нашел )))
g
14:06
gray
подсчитывать баблишко за съёмку в рекламе
Е
14:07
Евгений
Просто смотрит)
ДД
14:07
Денис सेवक सेवकाः Динанатх Гопал Дас
In reply to this message
Ну если так, то да )))
14:09
Часами можно смотреть на четыре вещи, звезды, огонь, как другие работают и экран компьютера, особенно когда не знаешь что с ним делать ))))
Е
14:10
Евгений
Ну там есть отрывки из описания, думаю в полной статье об этом сказано.
Данные о растениях... электронные бирки на ушах..
ДД
14:13
Денис सेवक सेवकाः Динанатх Гопал Дас
В СССР этот журнал вызвал эффект разорвавшейся бомбы и закончился развалом СССР... Тогда это было как бы взрывом мозга... пастух на коне с компьютером.... Мало кто понимал что этот пастух еще наверняка и в нескольких сериалах снимается, а над его имеджем работают лучшие гримеры... Ну а на контрасте с среднестатистическим советским пастухом, который и говорить то на русском не всегда может... это вообще казалось раем на земле )))
Е
14:15
Евгений
In reply to this message
Не исключено, информационная война она такая... до сих пор идет)
ВК
14:16
Владимир Кузнецов
Никакая информационная война не может разрушить что-то действительно крепкое.
ДД
14:18
Денис सेवक सेवकाः Динанатх Гопал Дас
In reply to this message
Ну как бы... там памяти было от силы 16 кб, и инета не было, по факту это была электронная записная книжка с бейсиком... Такие устройства, при наличии специального девайса использовались журналистами, для того чтобы оперативно передать статью например через обычный таксофон в редакцию,.. но в полях таксофонов нет. Может он просто разбирается с девайсом... Но мне сомнительно.
14:18
In reply to this message
Все что угодно можно разрушить имея желание и средства.
👍
ЮЛ
g
14:18
gray
In reply to this message
интересно тут покадрово смотреть, видно как графика прорисовывается
а на вид вроде относительно плавно
Е
14:18
Евгений
In reply to this message
Может и использует как читалку.
ДД
14:19
Денис सेवक सेवकाः Динанатх Гопал Дас
In reply to this message
Вот это единственное.. Читает ранее составленные програмки на бейсике )
Е
14:20
Евгений
Ошибки ищет
14:20
Ревьювер фрилансер
💯
ДД
М
15:09
Михаил Алещенко
In reply to this message
у меня если память не изменяет журнал Радио с 1968г по 2012г. что под дырки в крыше попали что не попали . Да и хранить где. Сжигал в печке и плакал. Моделист Конструктор . даже Юнный техник. 100 выпусков В помощь радиолюбителю. потом Радиолюбитель ваш компьютер. Всё пошло в печку. Жалко было очень...
😢
ДД
g
15:20
gray
In reply to this message
да че жалко, бумага без спец условий трухлявится , портится всё, да и место занимает, интерес скорее чисто коллекционный
сканы того-же радио, ют есть, нормально
👍
АШ
ДД
N
s
15:30
svofski
In reply to this message
фото постановочное конечно, но там не две строки и не только бейсик
https://en.wikipedia.org/wiki/TRS-80_Model_100
👍
AF
g
15:34
gray
In reply to this message
мк-85 2 строчный и что-то там японское было очень похожее
s
15:34
svofski
да, но при чем тут мк-85?
g
15:36
gray
In reply to this message
а на фото разве трс80?
s
15:38
svofski
у американского пастуха? или о каком фото мы говорим. может быть есть фото про советского пастуха с мк-85, но я такого не видел
😁
ДД
g
15:40
gray
а да, если увеличить то оно)
CPU 2.4 MHz Intel 80C85
Memory 8 KB – 32 KB
Display 8 lines, 40 characters LCD
Graphics 240 by 64 pixel addressable graphics

прикольная штука для того времени
s
15:42
svofski
еще она жила на одном комплекте батареек долго и имела классную клавиатуру
15:42
коровам на это наплевать, но пастуха я понимаю
ДД
15:52
Денис सेवक सेवकाः Динанатх Гопал Дас
In reply to this message
мк-85 в кармане просто, чувак не любил хвастаться )))
😁
ЮЛ
15:55
In reply to this message
8085 проц... от 8 до 32кб... и главное 8 lines, 40 characters LCD.. Да, не 2 строки, целых 8 и 40 символов в строке ...
16:05
In reply to this message
И реально, полноценная механическая клавиатура для такого девайса это как бы круто... Цена конечно по тем временам .. ну как бы серьезная.. Думаю далеко не каждый советский пастух смог бы такую сумму выложить за игрушку, даже при пересчете на рубли по курсу 62 копейки за доллар... А уж у спекулянтов купить так и вообще речи не было. Подозреваю что и пастух из штатов (если конечно это не фермер - владелец хозяйства) тоже шанств для покупки такого девайса имел не много. Про подобные девайсы читал, что популярны были в топовых изданиях среди журналистов, к ним покупался девайс в который обычная ьтрубка таксофона вставлялась, и можно было статьи передавать через таксофон на машину в редакции, это позволяло из загран коммандировок в срок статьи издавать. Там да, но там и другие деньги совсем крутились...
16:09
В целом это органайзер + записная книжка с возможностью вывода сигнала на кассеу, которую использовали для передачи текста на большие расстояния по средствам телефонной связи.
s
16:10
svofski
у меня была такая поиграть на пару месяцев в конце 80-х или начале 90-х уже. она даже тогда казалась прикольной.
ДД
16:10
Денис सेवक सेवकाः Динанатх Гопал Дас
In reply to this message
прикольная 100% !
s
16:13
svofski
а через бейсик его можно было хакать как обычный компьютер на 8080, прямо в хаку. соединять мне его было особо не с чем, так что про это я мало помню. 300 бод тогда уже не особо канало.
N
16:15
NoZDR
на 300/none только чистый текст передавать и то замучишься...
s
16:19
svofski
большинство ббсок настраивали сбрасывать соединение на 300, только время прожигать
g
16:20
gray
вспомнился виннипух и 9600 бод )
A
16:20
Alexander
In reply to this message
чип и дейл спешат заsaveиться :)
s
16:20
svofski
1200 я успел насладиться
N
16:21
NoZDR
у меня модем до сих пор пашет :)
s
16:21
svofski
такой чудоюд был
N
16:22
In reply to this message
телефонный модем? на чем он пашет?
N
16:22
NoZDR
телефонный. на ноде фидошной :)
👍
VP
s
16:24
svofski
гы =) много траффика по телефону?
N
16:26
NoZDR
в среднем полмегабайта-мегабайт в сутки наверное, даже файлэхи модемом какие-то ходят до сих пор
s
16:27
svofski
я даже не знаю никого у кого сохранился бы лендлайн, сам отписался когда-то в ранних 2010-х
16:28
чтобы voip с атской на дачке это я видел
ДД
16:28
Денис सेवक सेवकाः Динанатх Гопал Дас
у меня вот таких пара лежит... когда ньть что ньть с ними сделаю... нада будет АТС еще к ним купить... )))
👍
N
s
16:29
svofski
они умеют по выделенке, тогда можно без атс
A
16:29
Alexander
In reply to this message
Дратути :)
N
16:29
NoZDR
У меня честная линия осталась с медной лапшой от меня, но на АТСке, а может быть и раньше уже всё цифруется, конечно. Аналоговых АТС уже давно нету, наверное
А
16:30
Андрей Ефимов
Короткий стрим. Начинаем участие в конкурсе на Вектор.

https://www.twitch.tv/weekoftheagents
s
16:32
svofski
In reply to this message
где как наверное. атс механических я думаю не осталось совсем-совсем
N
16:32
NoZDR
In reply to this message
Блин, а у меня за городской номер 800р безлимит и чтобы скорость ещё не резали. Ещё и за определитель номера рублей 100 :) А никто, инетерсно, Вектором на ББС заходить не пробовал?
16:33
знаю, что недавно со спектрума парниша один по ббскам московским лазил
s
16:33
svofski
к вектору трудно подключить осмысленный компорт
16:34
к спектруму правда наверное тоже
A
16:40
Alexander
In reply to this message
А в итоге то чего должно получиться? :)
16:41
По условиям конкурса никто работы до самого конкурса видеть же не можот :) Исключение — СС.
16:50
In reply to this message
Не могу понять, на что я тут нажимаю, чтобы эта менюшка открылась. На кита?
g
16:52
gray
хах, на стриме щас будет весело когда в экранную память зашлёт данные, но ничего не нарисуется
s
16:54
svofski
In reply to this message
на рыбу. это всё рыбы
ВК
16:55
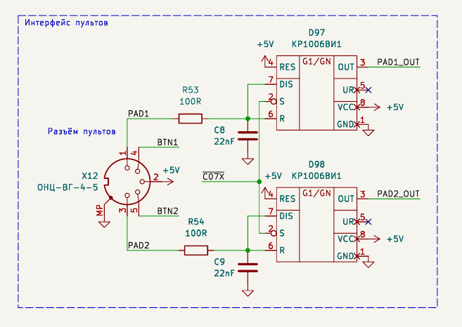
Владимир Кузнецов
Модем для Вектора
А
16:55
Андрей Ефимов
In reply to this message
N
16:57
NoZDR
Осталось мне свой вектор восстановить, найти к нему момед и зайти на ббску. И будет счастье :)
s
16:57
svofski
In reply to this message
а софт есть для этого модема?
ВК
16:58
Владимир Кузнецов
In reply to this message
У меня нет. По идее что-то базовое должно быть
s
16:58
svofski
In reply to this message
я не слышал. а так по схеме мне не очевидно какой этот софт должен быть
g
17:00
gray
@WOTAGaming .8080 то в код программы в начало инструкция, для примера лучше начать с https://svofski.github.io/pretty-8080-assembler/ нажать там на рыбку и выбрать шаблон чего-то графического
ВК
17:00
Владимир Кузнецов
Сам модем - просто переходник к телефонной розетке. Софт по логике работы такой же как на ПК - чтобы поддерживался протокол
EK
17:01
Evgeny Kundo
In reply to this message
где-то натыкался на софт. сейчас попробую разыскать
s
17:01
svofski
на пк модемный софт работает на уровне байтиков. а тут просто голая линия.
ВК
17:02
Владимир Кузнецов
In reply to this message
Ну так на базовом уровне это как чтение/запись на магнитофон
s
17:03
svofski
да.. а что делают а2-а9 ?
EK
17:03
Evgeny Kundo
👍
ВК
s
s
17:05
svofski
In reply to this message
спасибо! интересно будет покопаться
👍
EK
17:09
@vapyk надо сделать поддержку момеда в эмуляторах =)
😁
A
VP
👍
EK
М
17:17
Михаил Алещенко
In reply to this message
👍
s
17:17
а у меня такой есть
G
s
17:19
svofski
ржачно что на старых модемах всегда тьма кнопок, а то и дисплейчики
EK
17:21
Evgeny Kundo
In reply to this message
вроде в архиве и терминал есть. осталось живую bbs найти
YS
17:29
Yura Sergienko
Всем привет! Возможно баян, но нашел такую фотку в "Радио". Третья фотка похоже прототип "Вектора". И фамилию в подписи неправильно написали.
👍
N
😁
s
g
17:31
gray
In reply to this message
вроде были какие то с доступом через ssh\telnet\nc
N
17:34
NoZDR
https://wfido.ru/m/RU.FIDONET.DIGEST/2:6035/3.1+664d9019 вот тут московский модемный фидошный узел, у него ббска вроде тоже поднята, 9 линий, 4 на вход, можно поиграться :) Но там вроде ansi-bbs какая-то типа tornado.
17:35
есть бесплатная линия на вход 8-800-..., так что можно про межгород не беспокоиться
17:36
но это не точно (С) :)
A
17:58
Alexander
In reply to this message
Откуда? Это ж вроде кабельные на 2 мегабита. Толян на них сетку делал между несколькими домами :)
18:00
In reply to this message
У меня всё в голове идея брать какую нить еспху, дисплейчик, подключать её к ПУ и грузить бинарики из интернетов через менюшку :) Такой онлайновый готек на полшишечки :)
18:01
Блин, стрим весь пропустил... работу работать пришлось.
VP
18:01
Viktor Pykhonin
In reply to this message
Знакомые модемы. Если память не изменяет, это никакие не кабельные, а обычные модемы на 33600 для 4-проводной линии.
s
18:02
svofski
In reply to this message
это можно конечно
A
18:02
Alexander
По модели похоже :) Может там корпус такой же был. Дело было даааавно :)
ДД
18:31
Денис सेवक सेवकाः Динанатх Гопал Дас
In reply to this message
Модем это конечно хорошо, но было бы круто ethernet к вектору привязать... Ну может какой ньть ардуино. чтобы он с одной стороны для Вектора модемом притварялся, уже подключенным к сети, под стандартный софт, а в другой стороны все это транслировал в ethernet сеть... И можно было к фидо коннектиться.. Это вероятно было бы интересно.
18:32
Ну я бы прикололся наверняка ))
18:33
окунуться в мир фидо... Тем более что на сколько я понимаю, фидо еще жив ))
A
18:33
Alexander
_уже_ голый дед для вектора :)
NZ
18:33
Nikita Zimin
In reply to this message
Маловат конечно Вектор для ФИДО, если только не использовать его как dumb terminal к большой машине.
ВК
18:34
Владимир Кузнецов
In reply to this message
Я думал об этом в перспективе. Это в принципе можно сделать, подключив автономный контроллер Ethernet. Такие есть, но там весь вопрос в программировании.
18:36
Есть совмещённые с USB хостом, тогда можно штатно мыши/клавиатуры/флешки подключать с минимальной программной загрузкой Вектора.
🔥
ДД
Ю
18:39
Юрий Ларин
Можно есп подключить с вайфаем к магнитофонному входу и грузить по сети программы стандартным загрузчиком. Как вариант, можно к ПУ, если загрузчик умеет.
ДД
18:39
Денис सेवक सेवकाः Динанатх Гопал Дас
In reply to this message
У меня была идея прилепить к мульту что то типа малинки с линуксами, и научить ее в определенную область памяти квазидиска кидать экран ужатый до 512Х256Х4, и запуская на векторе программулину, окторая только закидывает эту область в экранную - получается терминал... Ну а на малинке какой ньть браузер текстовый можно апустить, который все это кладен в прямом доступе в память квазидиска... Я для этого приобрел бананапи, поставил на нем линукса... И обломался, ибо он с портом работает на столько медленно, что передавать экран вряд ли бы смог на кваз... там меньше мегагерца получается.. И я все это забросил.
Ю
18:40
Юрий Ларин
Ну и как самый крутой вариант, если есп притворится дискетой и будет качать файлы с сервера/на сервер по фтп.
🔥
ДД
s
18:40
svofski
IoT сервер на векторе https://www.youtube.com/watch?v=tR0Pt9IzWmg
но в железе такое сделать это надо как-то мапить буфер сетевой карты в память. по-моему кто-то делал что-то подобное не до для Специалиста, не то для чего-то еще
ДД
18:41
Денис सेवक सेवकाः Динанатх Гопал Дас
In reply to this message
Может даже харддиском притвариться )
👍
Ю
ВК
18:41
Владимир Кузнецов
In reply to this message
Ну это не честно, я хотел, чтобы сам Вектор переваривал данные, а контроллер только обеспечивал протокол и буферирование.
s
18:41
svofski
вот в этой деме вектор сам переваривает данные
ДД
18:43
Денис सेवक सेवकाः Динанатх Гопал Дас
In reply to this message
ЧИстый режим терминала )) Согласен что не честно, зато реально любые саницы в текстовом виде открывать, а может и не только текстовые... Если написать драйвер видеоадаптера монитора под линух, и его класть на квазидиск - то можно и простые граф. сайты открывать, и иксы )))) Но нужна наверное какая то малинка из будущего... А может это именно банан такой тормозной... Не знаю, эксперименты закончил на эту тему. Банан валяется ))
18:45
Я там кстати планировал еще область памяти на квазе, в которую кладутся векторовские коды с клавиатуры, и управляющие символы для управления браузером... И все это малина должна была читать прям из памяти квазидиска, он на мульте на статике, которая может гораздо быстрее работать чем вектор этого хочет... Но увы...
ВК
18:46
Владимир Кузнецов
In reply to this message
Это использование Вектора в качестве ручки от костыля.
18:47
А в текстовом режиме вполне он потянет
ДД
18:47
Денис सेवक सेवकाः Динанатх Гопал Дас
In reply to this message
Ну он по другому вряд ли сможет работать с инетом .... Если его даже для фидо не хватит вероятно...
18:47
Я думаю его и для ethernet протокола не хватит....
g
18:47
gray
когда внешние контролеры\устройства на порядок мощнее самого компа, это странно)
ВК
18:47
Владимир Кузнецов
In reply to this message
И интернетом нет, ФИДО - вполне
ДД
18:49
Денис सेवक सेवकाः Динанатх Гопал Дас
В свое время были такие платы, которые включались в ISA слот XT и в слот процессора 8086.... на борту платы стоял 386+387... и эта штука делала из XT - 80386 полноценный.... Примерно то же самое.
ВК
18:50
Владимир Кузнецов
Нашёл недавно контроллер USB, заточенный под флешки, там как я понял мини ОС прошита, полностью обслуживающая файловую систему, снаружи принимаются команды типа БДОС - открыть файл, прочитать, удалить и т.п.
AF
18:51
Alex Fedotovskih
Подскажите пожалуйста. Этот вектор в рекламе обычный Вектор? Что-то он не похож на тот который у меня был в детстве:)
https://www.ebay.com/itm/166470666927?mkcid=16&mkevt=1&mkrid=711-127632-2357-0&ssspo=wg-CmOpnTQO&sssrc=4429486&ssuid=&var=&widget_ver=artemis&media=COPY
ДД
18:52
Денис सेवक सेवकाः Динанатх Гопал Дас
In reply to this message
Это 06Ц02
18:53
он на серии 1533 и с двумя джойстиками, а еще у него исправлен видеосигнал, до стандарта... Но куча других проблем )))
18:53
В отсальном то же самое...
18:54
Их выпускал только один завод и всего в течении пары лет похоже, таких мало. Наверное раз в 25 меньше чем 06Ц01 выпустили.
ВК
18:54
Владимир Кузнецов
Вот этот контроллер. Предположу, что есть и что-то похожее по духу для Ethernet.
ДД
18:58
Денис सेवक सेवकाः Динанатх Гопал Дас
In reply to this message
Круто ! Даже от 5 вольт работает ))
s
19:02
svofski
In reply to this message
у KTSerg есть такой
ДД
19:04
Денис सेवक सेवकाः Динанатх Гопал Дас
In reply to this message
У меня тож такой есть, ток состояние по лучше.
19:05
И в 90х у меня именно такой был. Увы, демоны на КМ разобрали... Неуберег...
g
19:05
gray
это минский с такой клавой?
s
19:05
svofski
not tested no psu это конечно минус, с другой стороны в векторе все можно починить
ДД
19:06
Денис सेवक सेवकाः Динанатх Гопал Дас
In reply to this message
Нет, такие только кишеневские были.
ВК
19:06
Владимир Кузнецов
In reply to this message
Это если хочется, чтобы Вектор оставался главным компьютером в система, а не как в приведённом выше примере. А так можно на какой-нибудь STM32 полностью эмулировать и Вектор и весь его обвес. Для Спектрума есть такие проекты.
ДД
19:07
Денис सेवक सेवकाः Динанатх Гопал Дас
In reply to this message
Это не интересно ) Мне интересен был именно вектор в режиме терминала..
19:08
Но так как не сильно вероятно что вектор будет успевать даже просто в терминале работать, я решил ему сильно упростить задачу...
ВК
19:08
Владимир Кузнецов
In reply to this message
Да чему там не успевать, то?
ДД
19:10
Денис सेवक सेवकाः Динанатх Гопал Дас
In reply to this message
Он не сможет обновлять экран чаще 5 раз в секунду... Хотя в терминале это и не нужно в основном,.. и есть скролл аппаратный, который бы в терминале очень сильно помог ))
s
19:11
svofski
терминал для компорта, или терминал-телнет с езернетом?
ДД
19:11
Денис सेवक सेवकाः Динанатх Гопал Дас
In reply to this message
езернет вектор наверняка не понянет, даже как тупо протокол.
s
19:12
svofski
ну вот я приводил видос где был uip стек причем не нативно, а в эмулируемом zpu. нативно я тоже собирал. ему тяжело, но он может. но чтобы это сделать в железе, надо чтобы была железка наподобие кваза, которая позволяет мапить эзернетовский буфер в память.
19:13
такую железку из чипа от старой сетевухи можно сделать. они простые.
ДД
19:14
Денис सेवक सेवकाः Динанатх Гопал Дас
In reply to this message
ПОсмотрю видос позже обязательно, шас нет возможности к сожалению.
s
19:21
svofski
на самом деле я сейчас глянул как у меня сделано в эмуляторе, даже проще. просто потоком байты читаются — не мапится память
19:21
на ПУ
ВК
19:26
Владимир Кузнецов
Можно же использовать контроллеры с полным обеспечением физического уровня и с внутренним буфером.
Например ENC28J60 Stand-Alone Ethernet Controller with SPI Interface. С параллельным интерфейсом наверняка тоже есть, Тоже с минимальным обвесом всё подключить можно и Вектора для текстового терминала вполне хватит.
s
19:27
svofski
хватит, но это будет очень медленный терминал
ВК
19:29
Владимир Кузнецов
In reply to this message
А на что там в основном ресурсы тратятся?
s
19:30
svofski
на разбор пакетов и формирование пакетов. вроде все просто, но много данных туда-сюда надо двигать. ну и понятно что сишные компиляторы для 8080 не самый лучший код делают
ВК
19:32
Владимир Кузнецов
Как закончу с операционкой, наверное возьмусь эту тему изучать.
🔥
ДД
A
19:33
Alexander
In reply to this message
а можно угореть и использовать лору %)
s
19:33
svofski
свет клином не сошелся на си, можно весь стек на ассемблере написать. это не так страшно на самом деле, если очень хотеть.
💯
ДД
19:39
https://github.com/cc65/ip65?tab=readme-ov-file коммодорщики как всегда преуспели
ДД
19:47
Денис सेवक सेवकाः Динанатх Гопал Дас
Дать Вектору сеть - это крайне важно.. По большому счету вообще компьютеры получили массовость, прямо таки лавинообразно, именно когда с компьютера стало возможно получить доступ к сети... Если у вектора появится более менее полезная сеть, это будет наверное новым витком его развития )) Я бы сидел в сети с вектора, почему нет ) Просто этот чатик, даже и без картинок, тоже было бы интересно )
19:49
Ко всему, учиться передавать словами то что на картинках - это в целом для нашего разития полезно )) А то скоро родных помнить будем в лицо только по их селфи на мобильнике ))))
s
19:49
svofski
вот tls вектор точно не потянет
A
19:52
Alexander
In reply to this message
блин, снял вопрос про openssh :)
ДД
19:52
Денис सेवक सेवकाः Динанатх Гопал Дас
In reply to this message
мне кажется вряд ли общение и обмен через Вектор будет подразумевать обмен очень дорогими или важными данными, вряд ли будут координаты обьектов стратегических передавать, да и покупки вряд ли кто то через вектор будет осуществлять.
19:52
можно все упростить сильно ...
s
19:53
svofski
никто не будет общаться по незащищенному протоколу в 2024 году. только если делать свои гейты-прокси, лазать по ущербным адаптированным ресурсам.
A
19:54
Alexander
в ирке ж люди сидят. Там без баунсера и ip палится :)
s
19:54
svofski
irc клиент для вектора вполне можно было бы сделать
19:55
особенно для таких каналов где я сижу, где трафик 2 сообщения в неделю это аврал
ДД
19:55
Денис सेवक सेवकाः Динанатх Гопал Дас
Та ладно, как в КВ диапазоне общаться с обхождением сигнала 8 раз вокруг земли без шифрования это норм ))) а тут уже все ))
A
19:55
Alexander
In reply to this message
У меня нода мышастика поднята, покрытие пока в городе такс ебе, но 2 сообщения в неделю это тоже событие :)
s
19:58
svofski
In reply to this message
тут дело не в твоей личной скрытности, а в том, что ответная сторона как стандарт уже неприемлет нешифрованной связи.

у кв радиолюбителей насколько я знаю есть их радиолюбительское требование использовать открытые и понятные протоколы, а то ататат. если бы такого не было, все бы шифровались.
ДД
19:59
Денис सेवक सेवकाः Динанатх Гопал Дас
In reply to this message
То есть придется какие то сервера самостоятельно поддерживать, которые смогут без какого либо шифрования работать ?
g
19:59
gray
кстати на вектор был же софт под радио, может там есь уже реализованные протоколы какие ?
s
20:01
svofski
sstv есть
20:04
In reply to this message
да. вектор тут не уникален на самом деле. люди делают порталы для того, чтобы можно было хоть как-нибудь поинтернетить с любимого утюга. вот например http://retrosearch.org/
🔥
A
20:05
он не только ищет, но и результаты все перемалывает в простенький хтмл, который даже вектор смог бы распарсить за недельку
ДД
20:05
Денис सेवक सेवकाः Динанатх Гопал Дас
In reply to this message
А если что то типа модема будет, что то что с вектором общается по простому, а всю ответственность за шифрование и прочее берет на себя ?
s
20:07
svofski
это получится как бы не тот секс. в реальности все будет в esp32 или чем-то там еще, а Вектор только телевизором
ДД
20:08
Денис सेवक सेवकाः Динанатх Гопал Дас
In reply to this message
По другому может и не получитсья, вектор сильно ограничен в плане производительности.
s
20:10
svofski
что-нибудь простое типа telnet и ftp Вектор вполне может по-моему. это вряд ли будет очень комфортно, но должно работать.
20:12
gopher можно =)
A
20:12
Alexander
talkd :)
s
20:12
svofski
можно
A
20:13
Alexander
Сервак поднять на банане :)
s
20:14
svofski
но это все на словах легко, не камушки ворочать. можно приложить избыток сил к развитию fuzix. там пока нет tcp/ip, но будет.
🔥
A
20:16
но тупо перетащить его на вектор и то уже не просто. архитектур похожих в числе поддержанных нет.
AF
20:34
Alex Fedotovskih
In reply to this message
спасибо. а какие проблемы есть у него? Мне интересно подключить дисковод, квазидиск и вывести картинку на современный монитор. кажется комбо девайс такое умеет, но я не уверен
s
20:40
svofski
про картинку сегодня или вчера что-то было, что один из GBS какой-то особой версии умеет векторовскую картинку хватать без хирургического вмешательства
👍
AF
ДД
20:45
Денис सेवक सेवकाः Динанатх Гопал Дас
In reply to this message
комбо девайс не работает с 06ц02. ТОлько мультикарта, причем последней или предпоследней версии. Проблемы сть с цветами у него. Но вероятно что то типа OSSC с этим справится. Но это не так существенно. Для GBS пришлось лепить ему повторители и резать уровень черного.
👍
AF
g
21:41
gray
какой эмулятор физически корректнее?
emu80
v06x
другой ?
играюсь с бордюром, на них по разному показывает, вот пару примеров
Ю
21:44
Юрий Ларин
In reply to this message
Судя по приведённой картинке, там не GBS, а другой чип. Вот, я нашёл такой на али:
https://aliexpress.ru/item/1005006434165633.html
👍
AF
s
21:47
svofski
In reply to this message
даже не знаю. придется призвать на помощь реальщиков.

testb-1 мне немного трудно понять что в нем происходит, слишком там все рябит. а test-2 вполне прозрачно читается, будет достаточно одной фотки.
21:48
In reply to this message
значит я ошибся ^^ parallelno
g
21:50
gray
In reply to this message
на v06 test1 неподвижен, а в emu80 движется (бордюр)
test2 и там и там неподвижны, но ширина полос разная
21:52
на emu80 что интересно палитра ещё то правильная то нет, неужели глюк\баг воссоздан когда с первого раза палитра не записывается
s
21:53
svofski
мм.. мои наблюдения расходятся. я вижу в emu80 в test1 неподвижный бордюр. только на emu80 он почему-то каждый раз разных цветов
21:53
может быть у меня не самая последняя версия emu80? 4.0.456
g
21:55
gray
а да, что-то пошло не так, вроде бегал же
s
21:55
svofski
а VirtualVector тоже отличается
g
21:57
gray
надо будет подобрать параметры с максимальным расхождением, чтоб на железе потом кто проверил
а то вот так если с бордюром что делать. то непонятно в каком емуле проверять
s
21:57
svofski
вот эти два теста как есть можно было бы посмотреть
g
21:58
gray
та было что там бегало там нет, не то сохранил похоже
21:59
@svofski кстати в претти бяда такая, проект без точки показывает что ошибка, а с точкой не запускает файл
s
22:03
svofski
такие есть два теста. у меня они удивительно сходятся на VV, emu80 и v06x
22:04
In reply to this message
не, точка не при чем. а что значит не запускает? эмулятор открывается но не запускается программа? а рыбы запускаются? пример с линиями например
22:05
ссылка точно такая https://svofski.github.io/pretty-8080-assembler/ ?
g
22:06
gray
In reply to this message
открываю с нуля претти
project testb.rom — запускает но в режиме микродос, как был начальный шаблон
вставляю точку, пытается запустить, но голый загрузчик висит и все
меняю всё взад и только тогда стартует
22:08
может опять firefox чего наделали и с кешем беда
s
22:09
svofski
да у меня тоже фф..
22:09
.tape v06c-rom я бы вставил, хотя вроде это не должно быть критично
g
22:17
gray
после out 0Ch аккумулятор сохраняет значение? или очищается
s
22:17
svofski
сохраняет
g
22:18
gray
тогда не помогло, emu80 всеравно палитру меняет, сколько не записывай
s
22:18
svofski
что значит все равно меняет сколько не записывай?
g
22:20
gray
In reply to this message
для тестов пользую однократную отсылку в порт палитры out 0Ch
но в изданиях было где-то сказано что нужно подряд 5-8 раз записать в порт палитры, т.к. некоторые векторы с первого раза не всегда срабатывали
out 0Ch
out 0Ch
out 0Ch
out 0Ch
подумалось что emu80 мог это поведение поддерживать
s
22:21
svofski
я помню, что VV имеет такую опцию. но не уверен, что это совпадает со всеми векторами
28 May 2024
VP
08:33
Viktor Pykhonin
In reply to this message
Смотрю, палитра устанавливается в самом начале, без привязки к кадровому прерыванию?
08:48
In reply to this message
Там есть некая попытка поддержать программирование палитры в пределах активной области, но нет никакой уверенности, что сделано правильно...
VP
09:30
Viktor Pykhonin
In reply to this message
Проблема в том, что рыба эта далеко не везде отображается (нет в шрифте?), а если и отображается, то щелчок по ней имеет тенденцию выделять ее вместо отображения меню...
09:31
09:34
09:36
(вспомнил, что когда-то давно в первый раз сам долго искал, где выбрать целевую платформу ;)
09:43
Ну и заодно: неплохо бы для РК-подобных сохранять tape с расширением хотя бы .rk, а не .cas. А то меня уже просят в эмулятор добавить для РК cas в фильтр по умолчанию при открытии ;) Спрашиваю - зачем - отвечают, что, мол, прекрасм такое выдает... :)
g
12:52
gray
In reply to this message
да
12:54
In reply to this message
у меня при клике на рыбу ничего не происходит, только если кликнуть по левой её границе
ну вообще да, такой функционал лучше менюшкой\кнопкой делать
13:00
In reply to this message
насколько знаю, на железе, такой способ может вызывать некие артефакты при установке палитры, но палитра при этом устанавливается без проблем
s
13:04
svofski
In reply to this message
наверное у тебя какой-то экзотический шрифт стоит. я никогда не видел, чтобы не отображались эти символы. но в конце концов это не критично. просто показываем рыбов.
13:06
In reply to this message
а как надо для рк? вроде я делал тоже по просьбам рк-шников и их устраивало, но я совершенно не помню
VP
13:10
Viktor Pykhonin
In reply to this message
Я обращу внимание тогда, когда рыба показывается, а когда - нет. Просто часто бросалось в глаза ее отсутствие, шрифты специально нигде не менял...
g
13:12
gray
@svofski для комфорта туда ещё хорошо бы добавить:
1. выход из эмуляции по хоткею
2. автоматический возврат фокуса на редактор

в текущем состоянии приходится хвататься за мышку каждый запуск

ну и загнать всё в электрон))
VP
13:13
Viktor Pykhonin
In reply to this message
Думаю, *.rk всех устроит
Есть специфические расширения для разных клонов и прикладных программ (rka - для Апогея, rkm - Микроши, bsm - байсик-Микрон и т.п.), но rk - абстрактное расширение, понимаемое всеми эмуляторами.
👍
s
g
13:18
gray
может кто подскажет на какой базе можно свой ide быстро запилить?
после долгого гуглежа пришёл к варианту pyqt6 + qscintilla-qt6
может в природе существует что-то более интересное?
VP
13:19
Viktor Pykhonin
In reply to this message
Я не смотрел только что там для Специалиста и Микроши, для них не только расширение другое, но и формат немного отличается...
s
13:23
svofski
в bin2wav у меня есть rk-bin, rk-rk, specialist-rks, specialist-mon
NZ
13:23
Nikita Zimin
In reply to this message
Смотря какие требования. Нужна ли кросс-платформенность например.
И что понимается под "своей" IDE.
Может вам хватит сделать плагин синтаксиса к любимому редактору?
👍
AF
s
13:24
svofski
запилить свою IDE это надежный способ не сделать то, для чего эта IDE предназначается
🔥
gZ
g
13:24
gray
In reply to this message
да, но бесит же)
s
13:25
svofski
parallelno сделал какую-то мегапрокачку vscode. если это для Вектора, стоит посмотреть
👍
AF
13:25
бесит что?
g
13:25
gray
понимаю что для настоящего программиста достаточно блокнотика, но я не он)
NZ
13:26
Nikita Zimin
Я писал плагин синтаксиса для VSCode, это несложно — куча регулярок.
13:27
Да дело не в этом. Специализированная IDE — к ней у всех будут претензии. А так из любимого редактора можно собрать IDE какой надо.
s
13:27
svofski
большинство редакторов легко расширяемые и расширения уже есть. vscode популярен. я пользуюсь vim.
g
13:35
gray
речь не про редактор, а про ide .. т.е. сразу встроенная отладка, графика и прочее.. все нужные инструменты в одном флаконе, разве что выполнение можно передавать в разные эмуляторы кроме встроенного недоэмулятора который умеет только отображать графику
смена мнемоник на лету и т.п.
многие фишки пока на стадии обдумсывания, поэтому ТЗ чёткого нет
NZ
13:40
Nikita Zimin
In reply to this message
Сделать такое IDE будет очень дорого по времени. Это же надо чтобы и у эмулятора было отладочное API и с ним состыковаться. И редактор написать. И подсветку.
g
13:41
gray
In reply to this message
не, отладка не с эмуля, а встроенная пошаговая.. не готового бинарника, а до трансляции, к примеру выделил код и пошагово его проверил
NZ
13:41
Nikita Zimin
Но люди делают конечно под свои машины, есть примеры.
13:42
Да всё можно сделать, но то что вы описали это уже тянет на несколько недель работы.
g
13:45
gray
In reply to this message
да, может даже лет
собственно потому и спрашиваю может есть платформа на которой это будет лучше реализовать чем на python + qscintilla
NZ
13:48
Nikita Zimin
В любом случае стоит брать кросс-платформенный оконный фремворк, чтобы сразу Win/Linux/Mac из коробки. Так что можно Qt, есть ещё ImGui. Язык обычно тот что знаешь, но обычно это всё же C/C++.
VP
13:56
Viktor Pykhonin
In reply to this message
Посмотрел по Микроше: все норм, в принципе. Есть несколько лишних байтов в конце, но они не мешают загрузке.
NZ
14:00
Nikita Zimin
In reply to this message
Перечитал ещё раз. что такое "пошаговая отладка кода до трансляции" — вообще не понял. Обычно всё же трансляция + передача символов (таблица символ/адрес) отладчику.
N
14:01
NoZDR
In reply to this message
может быть товарищ про интерпретатор какой-то говорит?
g
14:32
gray
In reply to this message
да не вникайте) все эти хотелки ещё не оформлены в что-то структурное, сумбур
в процессе уже будут конкретизироваться те функии которые хочется

представляю это как сначала создание редактора , в котором начинаю играться и писать на асме, при этом выявляя функции которые в данный момент хочется, с последующей их реализацией

все функции заранее распланировать вряд и возможно, воображение нужно мега, поэтому как обычно, на ощупь
NZ
14:33
Nikita Zimin
In reply to this message
Затраты на любую IDE, написанную с нуля, получаются довольно велики. Вопрос, а чем окупаются эти затраты? понятно что не в деньгах, но что в ней будет такого что ей будут пользоваться?
g
14:36
gray
In reply to this message
для меня очевидно что для новичков желающих погрузиться в тему, ide в которой всё из коробки - просто необходима, чтоб сосредоточиться именно на теме, а не сопутствующих скриптах, параметрах и прочей отвлекающей
NZ
14:37
Nikita Zimin
По факту я вижу, что многие кто пишет что-то под старые ПК по сути каждый строит себе свой пайплайн сборки, и он в основном идёт от любимого редактора. В редакторе можно сделать запуск командника по шоткату — одна клавиша сборка, другая запуск эмулятора. В редакторе же можно сделать подсветку синтаксиса, можно заморочиться разбором вывода транслятора и подсвечивать проблемы в исходном коде. А отладка обычно идёт вся уже в эмуляторе. И это уже даёт возможность построить несколько возможных пайплайнов, с разными редакторами, компиляторами, эмуляторами. "Свой" IDE не даст такую вариативность.
14:38
Вместо "IDE из коробки" можно дать инструкцию какие средства установить и как их настроить, либо сделать тул-настройщик.
g
14:39
gray
а вариативность и не нужна, нужен этакий делфи-лазарус

я множество раз видел как люди пытаясь разобраться в чём то на полпути говорили ну нахер, именно из за сложностей вхождения, чтоб начало всё работать
NZ
14:40
Nikita Zimin
In reply to this message
Ага-ага. даже вот такой простой вопрос — а какие мнемоники вы будете использовать — Intel или Zilog? и сразу распадание на два лагеря, с разными инструментами на шаге редактирования и компиляции.
g
14:41
gray
In reply to this message
тут вообще проблем нет, и те и те и другие
смена мнемоник на лету, какие тут трудности
NZ
14:42
Nikita Zimin
То есть в "своей IDE" вы будете реализовывать оба подхода, вызывать один из двух компиляторов — сложность возрастает.
14:43
"Смена мнемоник на лету" это ещё и свой компилятор — ещё работа.
14:44
В общем, дело то ваше, но у нас есть много примеров "своих IDE" которые никто не использует — думаю, не хотелось бы закончить так.
14:45
In reply to this message
Тем кто не готов преодолевать сложности, нужны другие инструменты — наподобие AGD/MPAGD для других машин. Я давно говорю что для наших систем они тоже нужны. Но это уже другой разработки совсем.
👍
A
Sn
g
14:47
gray
In reply to this message
неа, внутренне представление будет в байткоде, мнемоники будут отображаться в зависимости от конфиг файла листинга
NZ
14:48
Nikita Zimin
"Ой, ну всё" :)
Я высказал свои возражения, это же ваше время которое вы собираетесь потратить — вам и решать.
AF
18:04
Alex Fedotovskih
In reply to this message
Для себя нашел связку ImGui + c++. Но если быстрота разработки наивысший приоритет, то выбрал бы qt + Python
g
18:08
gray
In reply to this message
imgui и под питон есть обёртка
вот только я не видел у него например готового элемента нумерация строк и прочие текстовые фишки, реализовывать всё это самому, такое себе, хотелось бы сосредоточиться именно на конечной задаче )
18:11
просто нужно немного поискать, раскидано по гитхабу
AF
18:16
Alex Fedotovskih
In reply to this message
Я тоже такую штуку оч хочу. Согласен полностью с @nzeemin @svofski, самый быстрый способ достичь этого, написать плагин к существующему редактору. Мне лично VS Code нравится :)
NZ
18:17
Nikita Zimin
In reply to this message
Для VSCode есть pasmo плагин, если вы в мнемониках Zilog
ВК
18:19
Владимир Кузнецов
In reply to this message
А чем он лучше, чем Retro Assembler?
NZ
18:20
Nikita Zimin
речь про плагин к VSCode, никто не заставляет сам pasmo использовать как компилятор. но я использую кстати, мне норм
ВК
18:22
Владимир Кузнецов
Так и я про то же
👍
AF
NZ
18:23
Nikita Zimin
а, не знал что и к нему есть плагин :)
29 May 2024
EK
10:33
Evgeny Kundo
вот обнаружилась еще одна софтина для модема. правда не понятно, для какого именно
🔥
AF
10:33
10:34
10:34
10:34
g
11:20
gray
In reply to this message
com2 это ПУ ?
s
15:54
svofski
нет, это что то другое. пу это голый параллельный порт с ттл уровнями
31 May 2024
VP
13:10
Viktor Pykhonin
In reply to this message
Вот выдержка из документа "Секреты Вектора и Кристы"
Для присвоения математическому цвету физического используется порт 0CH
(или любой 0CH - 0FH). Число, записанное в этот порт, становится физичес-
ким цветом для математического цвета, выводимого на экран в момент записи в
порт.

В Emu80 сделано точно так, но я не уверен, что это правильно. То есть, если, например, залить активную часть экрана некоторым цветом и сделать запись в режим палитры во время отображения активной области (не бордюра), то изменится палитра как раз для этого цвета. Потому в приведенном выше тесте и получаются разные результаты в зависимости от текущего положения луча. Помню, что еще в некоторых позициях палитра вообще не программируется, но это на бордюре и у меня не поддерживается.

В общем, вопрос: насколько такое поведение вообще правильно? Как на реале?
g
13:15
gray
In reply to this message
нужно проверять, но вроде в реале можно переписывать палитру в любой момент, не только RST7 когда обратный луч
на векторе мультицвет же делали, что подтверждает возможность перезаписывания в любой момент
на github где-то даже встречал отображение сразу 255 цветов на векторе, за счёт переключения палитры на лету
s
13:15
svofski
звучит правильно. предсказуемо программировать палитру без привязки к прерыванию невозможно. в v06x это частично прокатывает потому что там сброс сбрасывает всё, в том числе кадры. в реале так не будет
VP
13:18
Viktor Pykhonin
В общем, неплохо было бы ради интереса запустить это на реале.
VP
13:18
Viktor Pykhonin
g
gray 27.05.2024 21:41:33
👍
ДД
13:18
g
gray 27.05.2024 21:41:34
VP
13:21
Viktor Pykhonin
Кстати, да.
s
13:22
svofski
а что да?
VP
13:23
Viktor Pykhonin
В этом тесте экран ведь залит одним цветом, и меняется только палитра?
s
13:23
svofski
конечно
13:23
но с привязкой к прерыванию!
ВК
13:24
Владимир Кузнецов
Зачем тут спорить - по схеме же видно, что в момент синхроимпульсов цветоформирователь отключается и ничего туда записано быть не может в эти моменты.
👍
g
VP
13:24
Viktor Pykhonin
естетственно
то есть этот тест подтверждает такое поведение.
Кстати, не факт что на реале раз от раза будет разные результаты - запуск-то производится с клавиатуры, а это опять-таки привязка к прерыванию.
s
13:26
svofski
я не помню, как сделан блк+сбр в деталях, но разве в нем есть какая-то привязка к прерыванию? я думал это просто reset + отключение пзу
13:29
развертка кадровая при этом молотит своим чередом
ВК
13:29
Владимир Кузнецов
In reply to this message
Сброс с клавиатуры фиксируется по кадровому синхроимпульсу. Видимо это сделано чтобы обеспечить правильную длительность сигнала
👍
AF
ЮЛ
VP
4
s
13:30
svofski
вот как, я это забыл.
VP
13:30
Viktor Pykhonin
In reply to this message
Я почему-то имел в виду запуск с диска. А так да.
g
13:30
gray
ага, значит тыкать палитру вне прерывания незя
VP
13:31
Viktor Pykhonin
Ну, почему нельзя? Если хочется сделать демку 256 цветов, то можно ;)
ВК
13:31
Владимир Кузнецов
In reply to this message
Можно, но пожалуйста, не делайте так. Это один из моментов принципиальной несовместимости с Турбо+
VP
13:31
Viktor Pykhonin
Но к прерыванию все равно нужно будет привязаться и соблюсти тайминги.
g
13:32
gray
In reply to this message
да не, глянул код демки той, установка палитры по прерыванию идёт
VP
13:32
Viktor Pykhonin
Кстати, напомните, пожалуйста, в какой момент растра возникает на Векторе прерывание? Подзабылось что-то...
g
13:32
gray
In reply to this message
обратный ход луча
VP
13:33
Viktor Pykhonin
Это понятно, я имел в виду поточнее
ВК
13:34
Владимир Кузнецов
Также выражу тут благодарность автору игры Старая башня, поскольку там всё привязано к кадровой развёртке и игра идёт с нормальной и неизменной скоростью на Турбо+ при любой частоте - что на 3 что на 12МГц.
👍
r
g
13:34
gray
In reply to this message
вообще вопрос изначально касался скорее бордюра, получается бордюр тоже только по прерываниям можно?
VP
13:35
Viktor Pykhonin
In reply to this message
Значит, неплохо будет и в эмуляторе исправить...
ВК
13:44
Владимир Кузнецов
In reply to this message
Сигнал прерывания, судя по схеме, возникает чуть раньше начала кадрового синхроимпульса, чтобы точно сказать нужно диаграммы временные рисовать или осциллографом мерить. К слову - INT и RESET стробируются одним и тем же сигналом.
👍
VP
g
13:45
gray
есть у кого хорошие хорошие шпаргалки по мнемоникам z80 8080? и сопутствующему
ВК
13:47
Владимир Кузнецов
In reply to this message
Цвет бордюра как раз в любой момент можно (см.тест ОЗУ к примеру). А в прерывании при опросе клавиатуры этот порт тоже используется, поэтому в конце обработчика конечно цвет бордюра прописывается.
g
13:49
gray
кстати в разном коде видел, что палитру пишут каждое прерывание, это разве необходимо?
ВК
13:49
Владимир Кузнецов
По Z80 есть удобные таблицы, там недокументированные тоже расписаны
https://clrhome.org/table/
👍
AF
g
13:53
In reply to this message
Нет, конечно. Просто если оно всё равно в прерывании прописывается, часто проще так и оставить. Хотя это немного производительность режет.
1 June 2024
А
15:36
Андрей Ефимов
🔥
A
AF
A
👍 1
g
16:01
gray
In reply to this message
mmo ? )
А
16:02
Андрей Ефимов
Не, комнатный диаблоид на Вектор
16:02
На конкурс
g
16:07
gray
In reply to this message
в окошко так и просится фраза "астрологи объявили" )
👋
A
А
16:09
Андрей Ефимов
Эх, была бы мыша
2 June 2024
A
04:14
AKATLA
Какая замечательная рекламка! https://www.youtube.com/watch?v=HvJEA3JtCec&t=42s
ДД
11:50
Денис सेवक सेवकाः Динанатх Гопал Дас
In reply to this message
на меня в свое время подействовала ))) продал спектрум который сам собрал, и купил вектор. особенно подействовало заявлкние о куче языков программирования, и о невероятной по тем временам графике... да самт картинки впечатляли после спековских 300х150х8(2*10х10)...
🔥
A
11:50
не пожалел ни разу!
L
12:43
LeoN
In reply to this message
А что это такое? 😳
g
14:03
gray
а я так и не понял 256*256 вектора и как это сочетается с телевизорами 4:3
s
14:07
svofski
никак особенно не сочетается
ДД
14:21
Денис सेवक सेवकाः Динанатх Гопал Дас
In reply to this message
Ну это разрешение(точно не помню, где то примерно), количество цветов и упоминание о том, что в кубе 10Х10 пикчеров не более 2х цветов можно вывести... Жесть )))
g
14:23
gray
In reply to this message
256*192 (8*2) * 8*8
скорее так
ДД
14:25
Денис सेवक सेवकाः Динанатх Гопал Дас
In reply to this message
Ну там наибольшее 512Х256Х4 (честных 4 цвета из 256 возможных). ТО есть получается что пиксел не квадратный, но как бы проблемы с этим нет. и 256х256 - тоже не квадратный.
g
14:26
gray
In reply to this message
не соглашусь, ставим 4:3 в эмуле, рисуем в бесике круг ... овал
ДД
14:26
Денис सेवक सेवकाः Динанатх Гопал Дас
In reply to this message
(8*2) * 8*8 это не понятно, можно насчитать очень много )))
14:27
In reply to this message
А в реале я при помощи размера по вертикали и горизонтали делаю круг круглым... На аналоговых кониторах вообще такой проблемы не существовало .. У Поиска кстати то же саоме, да много где.
g
14:28
gray
In reply to this message
у классического спектрума
256*192
8 цветов, 2 интенсивности яроксти, условно 16(15 т.к. черный 2 раза повторяется в разных интенсивностях) цветов
атрибут цвета 1 байт который накрывает сразу область 8*8 пискеселй
ДД
14:28
Денис सेवक सेवकाः Динанатх Гопал Дас
14:31
Сделал фото на память )) Мой тут только один с половиной )) остальные в ремонт наприсылали... Изучил железяку, горжусь нашими Советскими инженерами, сделать XT раза в 3 как минимум дешевле чем XT по факту из г. и палок - это надо уметь !!! ТОлько с оговоркой - что это не XT а нечто самобытное, приближенное по параметрам к прототипу. за который взята XT !!!
🔥
A
14:32
Вообще при детальном анализе советских компов у меня очено сильная гордость нашими инженерами возникает, понимая из чего все делалось, и что получалось,...
14:33
In reply to this message
В квадрате 10Х10 пикселов НЕЛЬЗЯ вывести более 2х цветов... И это сразу же закрывает этому компу фотовывод хоть какой то,... то есть на этом его мультимедиа заканчивается )))
14:37
ТО есть вот так вот спектрум не сможет... Сразу же напрашивается вывод - тупиковая ветвь... Мне этот вывод напросился еще в начале 90х. И я купил Вектор.
ДД
14:37
Денис सेवक सेवकाः Динанатх Гопал Дас
ДД
Денис सेवक सेवकाः Динанатх Гопал Дас 17.04.2024 09:09:27
🔥
A
g
14:38
gray
In reply to this message
8x8

ну какой фотовывод в 80-тые )
а для игрух и приложений норм
👍
ЮЛ
ДД
14:39
Денис सेवक सेवकाः Динанатх Гопал Дас
Ну не только из за графики, почитав про серьезные компы, я как то пришел к тому, что любой компьютер с бейсиком в пзу - это нечто дешевое и ущербное ))
14:40
И Вектор сразу же вышел в топ, именно по тому что он свооден от каких либо "верований", что загрузишь - то и будет работать )))
14:49
И тенденция у Советов была к разработке именно серьезных кмпов... УКНЦ, АГАТ, Вектор, ... много интересных машин было ) Та же БК в которой бейсик опционально, вместо него можно фокал например воткнуть... )) Ну какая то универсальность таки ))
g
14:52
gray
In reply to this message
90% клонов
впрочем не удивительно, позиция догоняющего, копирующего изначально обречена, если это не очень временное решение.... слава кпсс )
ДД
14:55
Денис सेवक सेवकाः Динанатх Гопал Дас
In reply to this message
Аминь брат !
Позиция убегающего так же предрешена, в этом мире ничто не вечно )))
14:58
In reply to this message
И кстати - сказать что Агат или УКНЦ или Вектор или даже Поиск - клоны на мой взгляд может только невежда с менее чем 20% техническмим уровнем. Я все это исследую очень подробно, и со всей ответственностью заявляю, клонов в СССР не было почти, а называть их клонами - это либо техническая безграмотность либо пропаганда.
BF
14:59
Boris Favorov
In reply to this message
Есть один такой, комплектный и рабочий )) Собственно, кроме эмуляции CGA за счет процессора, остальное всё норм. Особенно изящное решение по аж 4 слотам расширения. В детстве у друга был такой, даже контроллер дисководов помню апгрейдил он до турбированного.
15:00
А у них у всех клавиатура тугая? У моего сегодняшнего очень тугая.
ДД
15:06
Денис सेवक सेवकाः Динанатх Гопал Дас
In reply to this message
Да, тугие клавиши, селикона еще не было, а из каучука получались почти как покрышки автомобильные )))
NZ
15:09
Nikita Zimin
In reply to this message
На западе вполне себе клонировали когда могли, смысл потому что так дешевле, тот же z80 склонирован сто раз. У нас могли клонировать без ограничений, но элементная база была другая.
15:11
Когда говорят клон вкладывают в это постыдный смысл как воровство, а реально это просто прагматично.
ДД
15:15
Денис सेवक सेवकाः Динанатх Гопал Дас
In reply to this message
И принципы работы были другие, наприер Агат, у него же видеопамять может быть в любой точке карты памяти, можно было наделать кадров, и переключаться между ними изображая гифку )) У эпла было строго пара плоскостей, и все... Так же у эппла были как и у спека ограничения на цвета в зависимости от взаимного расположения пикселов... А про бейсик в ПЗУ у Эппла я вообще не буду говорить, И как в Агате изящьно решили проблему универсальности машины, включая ПЗУ, ... это же песня.. Язык не поворачивается назвать это клоном Эппла, и из за несовместимости и из за того что Эппл даже на треть не приближался к Агату по гибкости и возможностям ))) То же с УКНЦ - это машина с двумя процессорами, поичем, один выполняет роль универсального контроллера )) Такого вооб ще в мире не было )) а тут на тебе )) И называть это клоном - на мий взглфд техническая безграмотноть полнейшая, уж простите... Вектор вообще клоном никогда не был, не было ничего подобного на этом процессоре и с хотя бы рядом находящейся по возможности видеокарте... Ну нельзя называть все автомобили в которых резина мишлен - клонами )))
NZ
15:17
Nikita Zimin
В некоторый момент в принципе был взят курс на копирование, от министра это шло. Гораздо позже ктото говорил что надо было и копировать и своё делать.
15:19
Прямых клонов было не так много, не 90% никак, но они тоже были. Воронежский Процессор именно клоны делал. Я просто о том что не является это постыдным, это нормальное явление.
ДД
15:19
Денис सेवक सेवकाः Динанатх Гопал Дас
In reply to this message
Это да. Но получались обычно другие машины )) От слова совсем. Даже тот же Поиск - он вроде копия ХТ на первый взгляд, не детальный, причем кривая... А когда зная как работает ХТ лезешь в Поиск, выясняется что это совсем не ХТ а скорее Вектор с более серьезным процессором )))
15:20
ТО же самое со спектрумами.. Они вообще не как спектрум Синклера )) Хотя их сами производители не редко позиционировали как клоны... но это только из за популярности спектрума... А в реале - никакеи они не клоны )
NZ
15:21
Nikita Zimin
Ну и надо понимать тогдашние отношения между советским блоком и западом - украсть технологию это значило взять у идейного врага по сути.
💯
ДД
15:24
В общем да, меня скажем триггерит тоже такое кидание ярлыками "да это клоны что с них взять" - это показывает непонимание темы.
👍
ЮЛ
💯
ДД
15:27
Родившись с советской стороны железного занавеса невозможно было получить настоящий спектрум например - это же не делает меня чем то хуже.
🔥
ДД
ДД
15:27
Денис सेवक सेवकाः Динанатх Гопал Дас
In reply to this message
ТУт наверное чисто психологически проблема в слове "клон", многие думают что это, ну как из фанеры - размеры подсмотрел, и дома такое же вырезал... ))) Но в реальности, например клон процессора... Ну макстмум кристаллы травятся, и снимается схема. Потом эта схема перерабатывается под конкретные технологии доступные, под возможности и т.д., потом топология делается опять же под конкретные условия и технологии... И потом выпускаются в местных реалиях.. И тут получается что разработать свой процессор в целом даже наверняка проще, чем взять за основу и гнать проект до 100% сходства с прототипом. Я например понимаю что это не позорно, а даже типа подвиг... НО кто большинство воспринимает это слово как позорное. По этоум хотелось бы перейти на какую то другую терминологию, типа "творческая реплика" или не "клонирован" а "взят за основу"...
15:28
In reply to this message
Я и до сих пор так настроен ) Почему нет )
15:28
Ну не без благодарности конечно создателям прототипа ))
ВК
15:36
Владимир Кузнецов
Проблема всех отечественных ПК была в том, что они делались как есть, без нормального сопровождения и обеспечения множеством ПО. Поэтому это был всегда удел любителей. Ну и поэтому же полноценные клоны были предпочтительнее, как пример - Спектрумы всех мастей.
👍
ДД
r
15:36
reddie
In reply to this message
"фотовывод" да, невозможен, но пиксель-арт - пожалуйста. цветастые картинки, доказавшие, что при умелом планировании ограничений спектрума либо не видно вообще, либо их еще поискать надо на экране. "мультимедиа"... как бы у спека был AY, и тонны музыки под него, которыми сейчас пользуемся, как раз оттуда (в основном). полноценная мышь (с точки зрения удобства опроса) там тоже была внедрена еще в 80-х, а в 90-е выпущего много отечественного софта под нее. кто из наших восьмибиток может этим похвастаться?
👍
ДД
ВК
15:38
для Вектора, как я понял, полноценную мышь так и не сделали. Марсианка включена как эмулятор джойстика, на этом ее удобства заканчиваются...
ДД
15:41
Денис सेवक सेवकाः Динанатх Гопал Дас
In reply to this message
Блин... впоймал .... 🤪
ВК
15:42
Владимир Кузнецов
Насчёт мыши. Я для себя пришёл к такой конструкции - отдельная платка с USB разъёмом и контроллером - на выходе параллельный порт из которого Вектор читает готовую координату мыши и готовые события типа нажатий, кликов, двойных кликов кнопок.
👍
AF
ЮЛ
ДД
15:43
Денис सेवक सेवकाः Динанатх Гопал Дас
In reply to this message
А прерывания все те же, обратный ход ? Кстати, в турбо плюс не добавлены какие то более полноценные варианты прерываний ? Для мыши это было бы прям ценным ...
r
15:44
reddie
дополнительные прерывания для мыши, как показал опыт спектрума, не прижились =)) вернее, вариант мыши с прерываниями от нее
ДД
15:45
Денис सेवक सेवकाः Динанатх Гопал Дас
In reply to this message
Но ведь современный вариант без IRQ не бывает ... То есть это самый удобный вариант наверняка.
r
15:46
reddie
In reply to this message
в плане общения контроллера с мышью - да. но зачем выдавать прерывания в комп?
ДД
15:48
Денис सेवक सेवकाः Динанатх Гопал Дас
Кидать постоянно на мышь запросы ... особенно для восьмибитки с процесром 3 мГц, который еще и половину времени ждет пока видеоадаптер память вычитает... ну как бы меганеаскетично.
15:48
А так, мышь дернули, проц отреагировал, и далее продолжает заниматься своими делами.
r
15:49
reddie
In reply to this message
а зачем кидать туда запросы?)) раз в кадре забрали координаты (смещения) и все, все свободны
g
15:49
gray
In reply to this message
ну.. нет
AY у спека был такой-же как и у вектора, т.е. доп устройство, а в базе там просто спикер
👍
ДД
ВК
15:49
Владимир Кузнецов
In reply to this message
Да, там возможны внешние прерывания в любом режиме IM0,1,2
🔥
ДД
r
15:50
reddie
In reply to this message
это в самом первом (базовом) варианте 82-го года не было. с 85 или около новые модели пошли с AY, те самые 128К
ДД
15:51
Денис सेवक सेवकाः Динанатх Гопал Дас
In reply to this message
Нифига, не считается .. )))
g
15:51
gray
In reply to this message
та то уже не совсем спек, спек классика это 48к
все остальное доработки в основном не синклера даже, пентакогы там всякие и прочее
r
15:52
reddie
In reply to this message
кстати да, буржуи полюбляют 48к игры. а у нас в постсовке как стандарт прижилось 128К+AY+TRDOS
ДД
15:53
Денис सेवक सेवकाः Динанатх Гопал Дас
У вектора даже ВИ53 была в стоке )) Она в целом не на много хуже AY, но увы,.. не пошло ))
15:55
Про мышь ТИмеразов и Соколов наверняка в 1984 - 1985годах и не знали ))) Не заложили закладки.. Но вот остальное проработали круто, и звук, и графику, и квазидиск ))
g
15:56
gray
насчёт мышки для вектора
если вы про создание нового устройства, то возможно вместо мышки лучше стик\джойпад подойдёт
суть проста, 2 резистора вертикальный и горизонтальный завязаные на стик(джойстик) или может что-то иное

на резисторы подвешены слабые конденцаторы, и всё это подключено к двум портам, считаем время разряда конденцатора на считывании порта, получаем точную позицию экрана, калибровка нужна только, крайние позиции резистора считать за 0 и 255

такая схема аналогового управления была кажется в ют описана, или чём-то подобном, я тогда её проверил в бейсике с poke peek подпрограмкой чтения порта, и так управлял углом передвижения точки
ДД
15:58
Денис सेवक सेवकाः Динанатх Гопал Дас
Конечно, Возняк в конце 70х еще соорудил из шарикового дезодоранта мышь ))) но видимо в XEROX было от куда подсмотреть такой девайс.. А в "Счетмаше" увы не было таких ))
r
16:01
reddie
In reply to this message
по графике претензия лишь одна: 8080 физически не может таким обьемом видеопамяти ворочать с приемлемой скоростью
ДД
16:02
Денис सेवक सेवकाः Динанатх Гопал Дас
In reply to this message
То да... Там бы спрайты не помешали.. Тем не менее, статика прекрасная )
g
16:02
gray
In reply to this message
так это не аналоговое

почему аналоговую(переменные резисторы) считаю лучше для вектора
потому что постоянно опрашивать не нужно
значение запрашиваем только в тот момент когда нужно его получить
r
16:02
reddie
у того же спека, несмотря на знаменииый клэшинг, олтичное соотношение скорости проца к обьему экрана: видепамять всего 7кб
ДД
16:05
Денис सेवक सेवकाः Динанатх Гопал Дас
In reply to this message
Именно аналоговые. Переменники в пультах, я туда джой прилепил для gameport.
Но вместо мыши это не канает, не удобно. Пробовал на эппле управлять джоем, иногда очень трудно в кнопку попасть.
16:07
In reply to this message
Ну блин ))) эппл тоже из за позиционной цветозависимости смогли память уменьшить экрана и скорость картинки увеличить.. Но это костыли все. Если бы 8080 развивали, вероятно мегагерцах на 20 он бы смог... ))
😁
r
16:09
кадров 20 в секунду выдавать )))
r
16:09
reddie
Вектор-турбо c 12мгц Z80 уже почти вменяемо для такого экрана))
🔥
ДД
ДД
16:10
Денис सेवक सेवकाः Динанатх Гопал Дас
Нада дальше гнать )) скоро ютуб будем смотреть ))
NZ
16:10
Nikita Zimin
In reply to this message
Elite на таком Векторе потянет наверное
r
16:11
reddie
In reply to this message
нуу если ограничиться одной плоскостью - будет почти летать))
👍
NZ
ДД
16:13
Денис सेवक सेवकाः Динанатх Гопал Дас
зато так и в стоке умеет ))
ДД
16:13
Денис सेवक सेवकाः Динанатх Гопал Дас
ДД
Денис सेवक सेवकाः Динанатх Гопал Дас 17.04.2024 09:23:43
EK
17:39
Evgeny Kundo
наткнулся на просторах на мануал к King's Bounty. @svofski может стоит добавить в карточку игрушки? там два варианта - оригинальный скан и немножко облагороженный искусственным интеллектом
M
17:41
Mszero
Это ж моя первая игра на айбиэм
17:42
Пока все тыкали Паскаль я в нее играл
А
17:44
Андрей Ефимов
"Скоро" планируется мой вариант Кинс Баунти на спектрум - игра Хабар
👍
LL
AF
Ч
4
M
17:45
Mszero
Я думал вот возьму смерть в команду и всех замочу. Но в итоге смерть всю команду сожрала и я проиграл. С тех пор в эту игру я не играл.
BF
21:22
Boris Favorov
In reply to this message
Когда у тебя в принципе нет юридической возможности купить - клонирование перестает быть воровством.
g
21:39
gray
в понятие клона не вкладывал эмоциональный окрас, клон - значит повторение
то что их инженеры творчески перерабатывали, то другой вопрос
если можно так сказать, претензия, идёт к руководству ответственному за эту тематику
они ведь даже не "нешмагли", а там было прямое вредительство
3 June 2024
s
17:58
svofski
g
18:28
gray
In reply to this message
странно, в emu80 работает, в v06x.x86_64 (тот что на годот) нет звука
s
18:30
svofski
только что проверил в v06x, звук в порядке
g
18:54
gray
In reply to this message
rm -rf .local/share/godot помогло, чего-то заклинило
👍
s
4 June 2024
SM
21:03
Surin Mikhail
👍
Ю
🔥
А
🆒
g
g
21:16
gray
In reply to this message
большие клавиши болтаться не будут? пробел? ввод, руслат, таб и тд
SM
21:18
Surin Mikhail
а чего им болтаться?
g
21:21
gray
In reply to this message
это общая беда клавиатур, мало где сделан хороший стабилизатор для широких клавиш, чтоб при нажатии на край клавишу не перекашивало и легко нажималось

пробел больше других страдает
SM
21:21
Surin Mikhail
дык это реплика оригинальной клавиатуры
21:22
на пробел такой же стабилизатор ставится
5 June 2024
SM
06:33
Surin Mikhail
🔥
yn
NZ
3
👍
N
2
SM
06:55
Surin Mikhail
Оригинальная емкостная никому не нужна? 😉
ДД
09:57
Денис सेवक सेवकाः Динанатх Гопал Дас
In reply to this message
по чем?
N
14:31
NoZDR
In reply to this message
А это вот что на экране? Компутеры я понимаю, машины тоже. Я не понимаю две картинки одновременно на одном мониторе :)
NZ
14:33
Nikita Zimin
In reply to this message
Так это сплит, монитор позволяет два сигнала показывать
N
14:38
NoZDR
а, это моник сам так умеет? я думал, девайс какой-то специальный :)
NZ
14:39
Nikita Zimin
да, в мониках эта фишка обычно называется "picture in picture"
👍
N
g
14:40
gray
In reply to this message
то телек вроде, многие телеки(4к) умеют сплит
N
14:43
NoZDR
точно, pip, я же когда-то сам таким пользовался. Но оно как-то выглядело по-другому :) типа вот так. Хотя там наверное настройками можно настроить, чтобы рядом было.
NZ
14:45
Nikita Zimin
Посмотрел сейчас, у меня например моник умеет переключать PIP (это вот в углу) и PBP (это сплит, два экрана рядом)
g
14:45
gray
In reply to this message
это не картинка в картинке, это screen split
NZ
14:46
Nikita Zimin
да я понимаю, но маркетологи это называют как попало
7 June 2024
А
18:13
Андрей Ефимов
🔥
N
s
AF
4
👾 2
g
18:14
gray
In reply to this message
клёва, пиксельарт непростая тема
А
18:15
Андрей Ефимов
Ну пока не сильно клево, завтра буду кодить
AVL invited AVL
A
20:15
AVL
In reply to this message
Было дело, что интересует ?)
g
22:54
gray
In reply to this message
05:33 как интересно во времени совпадают одинаковые темы, всё таки во вселенной имеются некие матрично-эгрэгориальные процессы.
https://youtu.be/WvGQ1hBaekM?t=333
9 June 2024
A
12:21
AKATLA
In reply to this message
А есть живой экземпляр?
Sn
12:40
Siarhei neznajka
In reply to this message
Иногда попадаются в продаже за безумные деньги. Так что лучше вм85 и з80
A
12:44
AKATLA
In reply to this message
Да, это я знаю.
Sn
13:20
Siarhei neznajka
In reply to this message
Тогда лучше про него сразу и забыть
A
13:26
AVL
In reply to this message
Все рабочие....
11 June 2024
Deleted invited Deleted Account
13 June 2024
c
11:09
const
Привет
11:10
Включил таки вектор, картинка инвертированная и синхра едет. Есть какая-то схема чтобы поправить?
11:10
SM
12:15
Surin Mikhail
@electroscatnes дай свою доку по переделке, у меня компа под рукой нет
А
12:54
Алексей Шевцов
In reply to this message
Смотрите закрепленные сообщения в этом чате.
c
12:57
const
In reply to this message
нашел с тегом доработки, спасибо
Ю
15:24
Юрий Ларин
In reply to this message
Если дорабатывать синхру и инверсию под современные ТВ, то лучший вариант, по моему, такой:
https://github.com/ImproverX/RGB2TV
А
20:35
Андрей Ефимов
Работа работой, а игру уже делать надо. Завтра днем постримим разработку
👍
AF
gZ
22:10
gr8b Z
In reply to this message
хорошая работа что позволяет в рабочее время заниматься интересными вещами 😃
А
22:11
Андрей Ефимов
У меня рабочее время 24/7. Я из него выкрамсывю что-то
gZ
22:12
gr8b Z
24/7 это тяжко.
NZ
22:25
Nikita Zimin
In reply to this message
"work-work balance"
🔥
SM
15 June 2024
А
08:54
Андрей Ефимов
Продолжаем рисить спрайты для игры на Вектор

https://www.twitch.tv/weekoftheagents
N
11:21
NoZDR
In reply to this message
у волка лапы в двух спрайтах одинаковые получились :)
А
11:33
Андрей Ефимов
Не, он там поднимает то одну то другую
N
12:04
NoZDR
да, но спрайт ты просто один и тот же скопировал, не будет он ноги менять, а скакать будет на одной :)
r
12:08
reddie
эт как в старом советском мульте про ВинниПуха (раннем, с грубой рисовкой): медвед при ходьбе поднимает ноги якобы по очереди, но невозможно понять, какую именно. то есть просто перебор нескольких кадров анимации, одинаковых для левой и правой ноги =) при цепком взгляде сразу бросается в глаза
А
12:26
Андрей Ефимов
In reply to this message
Сорян, провтыкал. Спс
А
16:39
Андрей Ефимов
После долгих мучений и распутывания неверных ПУШ ПОПОВ получилось наладить вывод спрайтов
👍
N
🔥
AF
g
19:28
gray
а нет ли где случайно статьи рассматривающей разные методы работы с графикой, плюсы минусы и т.п. ?
А
19:29
Андрей Ефимов
Даже по спектруму такие статьи приходится по всем сусекам наскребать. А уж по вектору и вовсе вряд ли.
Можно через POP PUSH выводить по 2 байта, но тогда нужно прерывания отключать
r
19:41
reddie
In reply to this message
по спеку инфы масса, находится легко. по Вектору, с одной стороны, сложнее искать, с другой, проще работать с экраном, учитывая его строение
👍
Ю
AF
19:43
Alex Fedotovskih
In reply to this message
Прерывания можно не отключать, так же как и музыку. Но нужно соблюдать некоторые правила.
А
20:03
Андрей Ефимов
Ну я чисто по классике регистрами делаю.
Для конкурса мало возможностей для тестов.
20:03
3 месяца ровно остается
16 June 2024
EK
00:55
Evgeny Kundo
In reply to this message
с последним flashfloppy 3.42 отлично пишет!
🔥
А
A
ДД
ДД
03:38
Денис सेवक सेवकाः Динанатх Гопал Дас
In reply to this message
Файл конфигурации на флэшке какой то особенный, или сток ? Можете прислать конфиши с флэшки ?
EK
10:09
Evgeny Kundo
In reply to this message
ничего особенного
10:09
🤝
ДД
М
14:20
Михаил Алещенко
In reply to this message
A готек на каком камне ? и образы в каком формате,
EK
14:43
Evgeny Kundo
образы родные. fdd переименованные в img. какой камень в готеке не знаю пока, один из последних
М
15:55
Михаил Алещенко
я переименовывал и dsk даже форматирование прокатывает.
ДД
16:32
Денис सेवक सेवकाः Динанатх Гопал Дас
У меня прошивка тупит, не понял как, но экран на готеке перевернулся )) И обратно не хочем переварачиваться.. В отсальном, да, тоже было интересно, какие образы. Приеду домой, еще поэкспериентирую, переименую. На DSK показывал ошибку.
16:34
display-type = oled-128x64-rotate видимо вот эта строчка в конфиге переворачивает дисплей ))
👍
EK
EK
17:57
Evgeny Kundo
In reply to this message
форматирование да, тоже работает
17:57
не понятно, правда, зачем)
М
19:38
Михаил Алещенко
In reply to this message
Тип индикатора.
# auto: Автоопределение типа индикатора.
# oled-128xNN: I2C OLED 128 точек по ширине x NN по высоте (NN = 32 | 64)
# -rotate: Для OLED поворот изображения на 180 градусов
# -hflip: Для OLED поворот изображения на 90 градусов
# -inverse: Инверсия изображения (чёрный текст на белом фоне)
# Допустимые значения: auto | oled-128xNN[-rotate|-hflip|-inverse]
display-type = auto
🔥
ДД
А
21:28
Алексей Шевцов
In reply to this message
Да, действительно. С последней прошивкой 3.42 работает без проблем! Здорово! Теперь все проблемы решены. Не даром, значит я ещё год назад просил автора разобраться с проблемой. Видимо, дошли руки!
17 June 2024
SM
08:13
Surin Mikhail
Мож и на корвете заработает?)))
ДД
19:10
Денис सेवक सेवकाः Динанатх Гопал Дас
In reply to this message
Чисто ради интереса попробовал форматирование, и не получил ни разу полного форматирования, format2 формтирует ооочень долго, и в конце обязательно делае ошибоу 20... А Reanimat по времени как дисковод примерно, но ошибок непредсказуемое количество, от одной дорожки до более 500 ошибок. Может у меня какие то образы неправильные (кстати, заметил что образы больше 820к вообще не видятся, точнее видятся, но выдаюи ошибку и недоступны)... Если у кого идеальный образ есть который весь форматируется без ошибок, делитесь пожалуйста, буду разбираться в формате.
19:10
Понятно что это все не сильно нужно... Но тем не менее интересно )
EK
19:12
Evgeny Kundo
у меня реаниматор только на 164 дорожке выдает ошибку по всем 5 секторам. я подозреваю, что дело в размере образа. тоже хочу попробовать увеличить образ и проверить
ДД
19:15
Денис सेवक सेवकाः Динанатх Гопал Дас
в основном последние 5 секторов...
EK
19:16
Evgeny Kundo
старая утилита DOCTOR.COM в отчете пишет, что на диске 165 дорожек. и реально позволяет выбирать любой трек от 0 до 164 включительно. в конфиге готека у меня прописано 82 цилинда, что дает 164 дорожки. размер образа тоже соответствует 164 дорожкам. хочу увеличить образ и прописать 83 цилинра в конфиг и проверить, пропадет ли ошибка
ДД
19:16
Денис सेवक सेवकाः Динанатх Гопал Дас
In reply to this message
я увеличивал образ, но тогда готек на него ошибку пишет...
EK
19:17
Evgeny Kundo
нужно еще конфиг же подправить
👍
ДД
19:17
IMG.CFG
ДД
19:19
Денис सेवक सेवकाः Динанатх Гопал Дас
каждый сектор 512к, то естьнужно добавить 2,5 к и подправить конфиг.
EK
19:19
Evgeny Kundo
думаю нужно добавить 5к и один цилиндр в конфиге
ДД
19:20
Денис सेवक सेवकाः Динанатх Гопал Дас
ну или так.
EK
19:20
Evgeny Kundo
нельзя же добавить только половину цилиндра
ДД
19:20
Денис सेवक सेवकाः Динанатх Гопал Дас
но ошибка именно в половину )))
19:21
где то проблема с 0 начинать или с 1 видимо, может в парсере файлов конфига.
EK
19:22
Evgeny Kundo
я не уверен, что проблема в готеке. возможно, проблема как раз в образе
19:23
возможно, действительно должно быть 82 с половиной дорожки. хотя звучит странно. как будто на последней дорожке используется только одна сторона
19:25
у меня правда есть физический дисковод, который ведет себя так же. отлично работает без каких-либо вообще проблем, вот только последние 5 секторов не может от слова совсем
ДД
19:27
Денис सेवक सेवकाः Динанатх Гопал Дас
это в реаниматоре. такая проблема, в Format2 ошибок 20 вроде... и он очень медленно работает. ну то такое, хотя бы под реаниматор настроить ))
19:31
ну и кстати, тут в описании формата 1024 бита на сектор, и в целом так оно и есть, в format2 так же в таблице форматирования написано. То есть нужно прибавить два цилиндра и добавить 10 кб. Сейчас попробую.
EK
19:34
Evgeny Kundo
да, наверно. я от Ваших слов отталкивался про 512
19:34
почему 2 цилиндра, я пока не понял
19:34
по идее один цилиндр и 10кб
19:36
1 цилиндр * 2 стороны * 5 секторов * 1024 байта
👍
ДД
19:36
10кб
19:39
на сколько я понимаю, вектору нужно дополнительных 5 килобай и половину цилиндра (цилиндр с одной стороной), но такое не пропустит прошивка готека
ДД
19:43
Денис सेवक सेवकाः Динанатх Гопал Дас
Да, 83 цилиндра и +10К отлично, без ошибок !
👍
EK
19:44
:) штоб наглядно )))
EK
19:47
Evgeny Kundo
и что-то мне подсказывает чутье, что это не какой-то баг готека, а так все и обстоит на самом деле. микродос работает с 82 двухсторонними дорожками, и еще одна односторонняя. как бы странно это не звучало
🤔
ДД
19:53
еще возможно стоит поиграть параметром cskew и hskew в конфиге образа готека, чтобы пофиксить скорость форматирования
19:53
• Images work but are much slower than a real floppy drive (half speed or worse)
◦ The host probably expects sectors to be interleaved (non-sequential) within a track, and/or to be skewed (sector 1 at a variable offset) across tracks. Interleave and skew can be adjusted via a custom track layout in IMG.CFG.
• In IMG.CFG, how do I work out what interleave and skew values to use?
◦ Many systems require neither and you can use the default 0 values. If your disk accesses are very slow (see previous question) then try adjusting cskewincrementally until you see a performance increase. Then repeat for interleave. A very few systems require sskew too, but this is rare. If you have access to an HFE image that works at correct speed, you can check for interleave and skew in the Track-Analyser visualiser in the HxC software suite for Mac and Windows.
А
19:55
Алексей Шевцов
In reply to this message
Я этот вопрос задавал разработчику - он сказал, что скорость задаёт контроллер, прошивка только обрабатывает сигнал. А запас скорости записи на флэшку значительно выше, чем на дисководе. Этот параметр критичен только для медленных флэшек.
ДД
19:56
Денис सेवक सेवकाः Динанатх Гопал Дас
In reply to this message
тут двояко, в целом смысла в этом особо нет, кроме как один образ подготовить и посмотреть что на нем. теперь можно просто создавать файл обьемом 830кб и заполнять его в hex редакторе А5... и готово. вероятно, подстроив скорость под format2 можно поломать хорошую работу в reanimat..
EK
19:57
Evgeny Kundo
только наверно не A5, а E5
ДД
19:57
Денис सेवक सेवकाः Динанатх Гопал Дас
иверлятно там еще и от флэшки что то зависит ))
19:57
In reply to this message
да..
EK
19:58
Evgeny Kundo
в целом да, форматирование на готеке не имеет особого смысла
ДД
20:00
Денис सेवक सेवकाः Динанатх Гопал Дас
Все равно что то не так, пишу обычную свою дискету, и на середине "output directory full"...
20:01
Ну да ладна, в другой раз буду разбираться,..
20:02
С таблицей размещения файлов проблема... На векторе две дорожки на таблицу размещения, а тут походу чистая sp/m разбивка с одной дорожкой...
20:03
то есть на 21 имени переполнение... тогда как на дисковод я по сотне файлов писал.
EK
20:04
Evgeny Kundo
это звучит странно. готек понятия не имеет ни про cp/m, ни про таблицу размещения
ДД
20:06
Денис सेवक सेवकाः Динанатх Гопал Дас
нужно проверять в общем.. может у меня с диском hdd что то не то... но недавно я все это на дискету писал, и вседо конца записалось с 1 диска харда.
20:07
но в целом да, готек не имеет понятия о таблице размещения файлов.
EK
20:07
Evgeny Kundo
я вчера скопировал с десяток своих физических дискет на готек. никаких проблем не обнаружилось
ДД
20:08
Денис सेवक सेवकाः Динанатх Гопал Дас
попробуйте с хард диска первый диск скопировать на дискету.
EK
20:10
Evgeny Kundo
попробу только завтра. сегодня нечем записать на флешку
20:13
как раз когда речть про hdd зашла, подумал, что в образе hdd только первая «дискета» полноценная, на остальных нет «системных» дорожек. из-за этого может получиться смещение таблицы размещения. хотя это аж 4 дорожки. там где микродос ищет таблицу будет уже совсем что-то другое в таком случае
ДД
20:26
Денис सेवक सेवकाः Динанатх Гопал Дас
ну я же не корировал системные дорожки, я только файлы копировал.
а по целостности системные дорожки одни для всех дискет, то же самое,
EK
20:27
Evgeny Kundo
а. я понял. такое я могу попробовать повторить сейчас
20:28
хотя у меня уже совсем другое содержимое первой дискеты на харде. могу просто попробовать забить дискету на готеке под завязку мелкими файлами
20:35
In reply to this message
я кстати когда-то натыкался в интернете на низкоуровневые hfe дампы векторовских дискет. можно их посмотреть анализатором на предмет правильных значений interleave и skew
EK
21:40
Evgeny Kundo
21:40
21:41
In reply to this message
все скопировалось
21:42
видос таймлапс. реально все не так быстро )
ДД
21:42
Денис सेवक सेवकाः Динанатх Гопал Дас
буду разбираться.,
ДД
23:14
Денис सेवक सेवकाः Динанатх Гопал Дас
In reply to this message
а джампера как на готеке стоят?
EK
23:19
Evgeny Kundo
на S1 только
23:19
но это только на выбор диска влияет. больше ни на что
ДД
23:58
Денис सेवक सेवकाः Динанатх Гопал Дас
джампер был М0 еще всунут. убрал - но ничего не поменялось. так же проблема, примерно 20 файлов копирует, потом все..
23:58
может готек не такой, вроде на arthery тоже...
23:59
sfrkc30.at4.7 модель (плата).
18 June 2024
EK
00:03
Evgeny Kundo
00:04
ДД
00:04
Денис सेवक सेवकाः Динанатх Гопал Дас
возле джамперов модель платы написана, да у меня такая же...
EK
00:04
Evgeny Kundo
вроде все то же
00:05
один и ту же дискету копировали каждый раз? может в ней дело?
ДД
00:06
Денис सेवक सेवकाः Динанатх Гопал Дас
блин.. хрен знает что )) Я к мульту сразу два реальных флопа подключаю, и все отлично. Готек тоже в порядке, долго на Агате работал,... А флэшка эта с спектрума вынута, там тоже готек, и все отлично работает. Пока не пойму в чем проблема.
EK
00:07
Evgeny Kundo
может проблема в дискете-источнике?
ДД
00:08
Денис सेवक सेवकाः Динанатх Гопал Дас
In reply to this message
А можешь какой ньть образ закинуть ?
00:08
Ну вроде чего там, 830 кб и Е5 везде...
00:09
In reply to this message
Дискета источник сделана при помощи Virtual Vector скорее всего.
EK
00:10
Evgeny Kundo
могу, но только завтра ) сегодня в распоряжении только телефон и вектор. флэку воткнуть некуда )
👍
ДД
ДД
00:34
Денис सेवक सेवकाः Динанатх Гопал Дас
нашел правильный образ ))) все записалось )
👍
А
EK
EK
00:35
Evgeny Kundo
почему-то так и думал, что не в железе проблема
ДД
00:46
Денис सेवक सेवकाः Динанатх Гопал Дас
в "неправильном" образе таблица размещения файлов начинается с адреса 9000h и заканчивается 956F потом E5 до A000h и снова до AA5F... массив данных начинается с B000h как и должно быть. причем таблица как бы продублирована просто.
А в "правильном" образе таблица размещения начинается A000h и продолжается до AFFFh - после чего идет уже массив данных. В общем, не пойму почему так, вроде это все при форматировании должно было удалиться и заново нарезаться, но почему то форматирование ни к чему хорошему не приводило, все оставалось так же, только таблицы чистились похоже.
00:51
И кстати, format2 эти образы форматирует с такой же скоростью как и на реальном флопе. )) Так что все отлично работает да !
М
09:49
Михаил Алещенко
In reply to this message
У ьеня мульт не различают диски А и В обрщение идё к одному и тому же диску.
ДД
09:52
Денис सेवक सेवकाः Динанатх Гопал Дас
И все таки что то идет не так.. Format2 все ровно форматирует без ошибок, а вот reanimat последние 5 секторов (видимо 165 дорожки) красным рисует, ошибки. Пробовал добавить к образу еще 10 килобайт - но тогда все возвращается , и работает как с неправильными образами, Format2 очень медленно работает и т.д. Что то не то все таки. Вероятно реаниматор упоротый, и для чего то 5 секторов 165 дорожки форматирует.. Но как то же с этим можно побороться ))
09:56
In reply to this message
Это не возмоно, мульт отлично работает с двумя дисководами, для этого в схеме все есть. У меня был затык, самсунги, дисководы - они очень универсальны, там куча перемычек, и они работают во всех системах, включая shugart (4 дисковода на шлейфе).. Так же существует два варианта писишных контроллеров, соответственно под них интерфейсы, и вот я пытался на один шлейф повесить два самсунга под разные писишные контроллеры, очень долго возился, один самсунг пришлост переделать, но все равно оба флопа заработало. Мульт у меня такой же как у вас, да и во всех версиях мульта контроллер дисковода не менялся, комбодевайс отличается, и то не в этой части. То есть со всеми мультами и комбо должны работать два дисковода.
М
10:00
Михаил Алещенко
я сколько не бился не получилось два подключить. 5 и 3 буду пытаться
ДД
10:00
Денис सेवक सेवकाः Динанатх Гопал Дас
In reply to this message
Должно все работать. Это 100%.
10:04
In reply to this message
Вот разьем дисковода мультикарты, moton - включение двигателя, они для обоих дисководов совмещены, то есть подключенные дисководы и А и Б должны начать вращать дискеты вместе, а вот DS0 и DS1 для каждого диска индивидуальны, и выбираются отдельно.
10:05
Вращение дискеты включается совместно в следствии того, что у плиса не хватает выходов, это еще с комбодевайса тянется, в целом. в следствии того что я не думал что к мульту будут лепить два дисковода, я на это внимание и не обращал, ведь работает и так..
10:08
Тем не менее, выбор привода раздельный, то есть, нужно каждый флоп четко коннектить со своим DS. А в следствии того что и у PC есть два стандарта интерфейса выбора флопа, с этим бывают проблемы. Я переделал один из флопов под стандарт как у первого, и поставил его на другой DS только после этого заработало все.
10:09
Шас попробую найти графику разьема с разными стандартами для PC.
r
10:11
reddie
In reply to this message
на Роботронах я специально переделывал сигнал Motor On, перекидывая на общий контакт блока перемычек выбора номера флопа (то есть отрезав на разьеме дорожку). в итоге крутится только выбранный флоп, а не вся пачка вхолостую, протирая дискеты
🔥
ДД
ДД
10:19
Денис सेवक सेवकाः Динанатх Гопал Дас
http://rdk.regionsv.ru/orion128-fdd-raspinovka.htm вот тут например описан интерфейс PC и интерфейс shugart. Они похожи в целом, и даже могут как B работать на PC. Но прилепить их два на один шлейф не получится. Так же и среди PC шных флопов есть различия небольшие, но что то найти не могу. Причем, я сталкивался с различиами у двух почти одинаковых самсунгов... Такое бывает тоже. Тут надо внимательно на плате смотреть по надписям кто куа идет, и переделывать в случае несоответствия, то есть не только джамперами, иногда приходится резать дороги и перекладывать их перемычками.
10:21
Про то что реаниматор оставлябе 5 ошибок в конце диска... в целом, да и хрен с ним, диск после этого все равно вполне работоспособен, а так, можно format2 форматировать, он не лезет на 165 дорожку..
Тем не менее, если у кого то есть еще более правильный образ, который и в reanimat форматируется без ошибок, закиньте плиз. Уверен проблема именно в образах.
М
10:27
Михаил Алещенко
У меня был контроллер на рассыпухе. кабель без перекрута. мотор включался какой надо в данный момент. С мультом выбираю А читает А ,выбираю B читает А
10:31
# Соотвествующие образы переименуйте, как на примере: system.img, VOPROS04.IMG
[::839680]
cyls = 83
heads = 2
secs = 5
bps = 1024

[::849920]
cyls = 84
heads = 2
secs = 5
bps = 1024
🔥
ДД
10:32
у меня в конфиге пролисано 2 формата. ошибок реаниматор не дает.
ДД
10:32
Денис सेवक सेवकाः Динанатх Гопал Дас
In reply to this message
Неправильно подключены флоповоды. У мольта по другому реализовано подключение, отличается от контроллера на рассыпухе. Нужно просто сделать по схеме, причем учитывая распиновку флопов. Кто то же сделал вам шлейф для флопов к контроллеру на рассыпухе ? И его сделали правильно, по этому он работает правильно. А к мульту вы подключаете дисководы не парвильно. По этому и результат соответственный. У меня два флопа (а сейчас один флоп и один готек) - и они раьотают оба и даже пишут с одного на другой. Причем на стандартном PC шлнейфе, один дисковод просто пришлось внутри четь переделать.
10:33
могу прислать видос как работают два флопа.
10:36
Я вообще не подозревал даже, что к мульту кто то будет подключать два дисковода...
EK
10:37
Evgeny Kundo
у меня тоже работают 2 дисковода. мультикарта. готек как диск А, стоит перемычка S1 и он сидит на шлейфе до перекутки. реальный флоп после перекрутки висит, перемычка DS1, как с завода. да, двигатель крутит при обращении к любому диску
М
10:38
Михаил Алещенко
да я когда связался с готеком тогда и понадобилось. Да и при копировании дискет из закромов
ДД
10:40
Денис सेवक सेवकाः Динанатх Гопал Дас
In reply to this message
то есть образы должны быть разных размеров ?
10:52
In reply to this message
да, так все работает, при условии прибавления к образу 10 киловайт E5. Спасибо за помошь ! Вопрос в целом закрыт..
10:53
Есть вопрос, интересны мнения на тему - для чего в реаниматоре автор форматирует 165 дорожку, причем только одну ? Какой в этом смысл ?
EK
10:58
Evgeny Kundo
не только реаниматор позволяет к 165 дорожке обращаться
g
10:59
gray
In reply to this message
ошибка в программе?
ДД
11:05
Денис सेवक सेवकाः Динанатх Гопал Дас
In reply to this message
я бы может и не удивился если бы к 84 цилиндру (165 и 166 дорожкам)... поятно, хотели по больше обьема получить, но почему только к одной дорожке ? Есть предположение, что там плотность записи максимально высокая, и запись со второй стороны могла повредить записть с первой... ну только это в голову приходит. Но в целом, не правдоподобно как то..
EK
11:07
Evgeny Kundo
по этой логике 166 тоже стоило бы форматировать
ДД
11:12
Денис सेवक सेवकाः Динанатх Гопал Дас
ну а по другому ... только ошибка.. но если это не только в реаниматоре.. то может показаться что большинство программистов не умели считать...
11:12
в общем, похоже это останется загадкой ))
EK
11:13
Evgeny Kundo
вот тулза 1983 года с таким же поведением
11:14
эмулятор, правда, при обращении к 164 (от нуля) треку падает (видимо из-за того, что сам образ короче). на реальном векторе все работает
11:25
In reply to this message
автор реаниматора очень много разного софта написал, в том числе микродос Т-34, разные копировщики дискет, утилиты для работы с MS-DOS дисками. его бы я не стал подозревать в неумении считать
💯
ДД
ДД
11:27
Денис सेवक सेवकाः Динанатх Гопал Дас
In reply to this message
Кстати, а есть для вектора какие то копировщики дискет в наличии, типа побитные, чтобы полностью делали копию дискеты ? Если есть, можешь закинуть сюда ?
EK
11:28
Evgeny Kundo
есть. сча скину
ДД
ДД
11:28
Денис सेवक सेवकाः Динанатх Гопал Дас
Я вообще в осносном copy.com пользуюсь, мне нравится как она отрисовывает прогресс ))
Но нужно еще и системные дороги записать, это увиличивает количество операций, а то показал диск один, второй и готово ))
11:35
М
11:41
Михаил Алещенко
у меня где то для одного дисковода..
ДД
12:02
Денис सेवक सेवकाः Динанатх Гопал Дас
12:03
Копировщик работает, но почему то русские буквы латиницей.. Колировка не та ))
EK
12:03
Evgeny Kundo
терентьев под T-34 писал все )
12:03
терминал в кои-8 должен быть
12:04
цвета тоже в досе устанавливаются
ДД
12:04
Денис सेवक सेवकाः Динанатх Гопал Дас
In reply to this message
да, это знаю.
12:05
In reply to this message
будет время, открою в hex редакторе и поправлю текстовые строки..
EK
12:06
Evgeny Kundo
в Т-34 таким заниматься не нужно. в CO можно каждой программе установить кодировку, в которую нужно перейти перед запуском
ДД
12:07
Денис सेवक सेवकाः Динанатх Гопал Дас
Все просто в целом, на 10 минут делов...
👍
EK
12:07
12:07
но не сейчас.
А
12:42
Алексей Шевцов
🔥
ДД
19 June 2024
Денис invited Денис
21 June 2024
AF
01:28
Alex Fedotovskih
Подскажите пожалуйста как обратиться к памяти второго и последующих квазидисков?
ДД
01:36
Денис सेवक सेवकाः Динанатх Гопал Дас
In reply to this message
так же как и к памяти первого, только порт не 10h а 11h, 12h .... и так далее.
👍
AF
g
02:22
gray
кстати о квазе, там вроде была возможность читать одну область а писать в другую? при этом используя одно адресное пространство
👍
AF
Ю
10:45
Юрий Ларин
In reply to this message
Да, но только 12h и далее ещё "стандартами" не закреплены.
Тест "Дождь", например, ищет квази-диски по портам 10h, 11h, 20h, 21h, 40h, 41h, 80h, 81h.
👍
AF
10:50
In reply to this message
На одном квазе можно читать/писать через стек в одну область, а через режим замены ОЗУ в другую.
👍
AF
ДД
15:25
Денис सेवक सेवकाः Динанатх Гопал Дас
In reply to this message
я в целом только два в живую одновременно видел ))
15:27
у меня появился вот такой вот настоящий ЦВТ )) брутально выглядит, с Агатом работает, а вот с вектором почему то отказался, причем вектор с переделкой..
👍
AF
Ч
Ю
15:27
15:27
In reply to this message
ВТЦ точнее..
g
15:29
gray
мечта 80тых)
в 90тых уже кодис-м были
AF
16:39
Alex Fedotovskih
Спасибо большое за информацию по квазидискам. А что произойдет если включить сразу два и более квазидиска и читать данные с них? Есть какие-то приоритеты доступа? И интересно узнать про запись тоже при одновременном включении нескольких квазидисков.
Ю
18:42
Юрий Ларин
In reply to this message
Этого не делать не следует. Там нет никакой защиты, с записью проблем не будет, но при чтении с обоих КД на ШД будет вывод одновременно с обоих дисков и если там разные данные, то можно спалить что-нибудь. Лучше всего всё делать в таком порядке: отключил один КД -- подключил второй...

Кроме того, эмуляторы не поддерживают одновременное включение квази-дисков.
👍
AF
AF
18:44
Alex Fedotovskih
In reply to this message
Я просто сам пишу эмулятор. Поэтому спрашиваю про такие коллизии. Спасибо за инфу!
18:45
In reply to this message
Когда ты написал что с записью проблем нет, ты имел ввиду что запись будет сразу на несколько квазидисков?
NZ
18:48
Nikita Zimin
In reply to this message
В каком-то эмуляторе (что-то популярное типа NES) видел что можно настроить чтобы кидались варнинги на какие-то операции типа обращение к несуществующей памяти итп. — вот это для разработчика крайне полезные штуки.
👍
AF
Ю
18:49
Юрий Ларин
In reply to this message
В реале -- да. Но лучше этого не делать... И такой режим не используется ни одной программой на Векторе, так что в эмуляторе можно этот момент проигнорировать.
👍
AF
AF
19:42
Alex Fedotovskih
In reply to this message
Спасибо. К сожалению нельзя проигнорировать. Нужно как-то обработать.
Вариант с варнингами понравился. Тоже о нем думал.
22 June 2024
g
22:23
gray
нашлось немного шпаргалок по вектору
https://zx-pk.ru/content/136-Vektor-06C-sovetski-bog-tcveta-i-zvuka

хорошо бы всё свести в одно место
23 June 2024
Ю
08:47
Юрий Ларин
In reply to this message
Всё это в одном месте есть в справочном руководстве Черезова:
https://caglrc.cc/scalar/ware/632/
и, как дополнение, журнал "Вектор-User":
https://caglrc.cc/scalar/ware/572/
и журнал "Байт":
https://caglrc.cc/scalar/ware/553/
08:48
Хотя, статья интересная, аж зачитался... ))
AF
12:08
Alex Fedotovskih
In reply to this message
Спасибо! Заметил что в журнале Байт 22-24 выпусках ошибочные данные о таймингах команд процессора.
VP
12:19
Viktor Pykhonin
In reply to this message
В emu80 сделал только опциональный выход в отладчик по несуществующим инструкциям вм80...
NZ
12:19
Nikita Zimin
In reply to this message
Эхх да я про свои эмуляторы вообще молчу, надо же дальше развивать, а всё не до того
25 June 2024
AF
02:00
Alex Fedotovskih
Привет всем!

Представляю вашему вниманию эмулятор Вектора06Ц - Devector. Он еще в стадии разработки и не поддерживает некоторые штуки такие как таймер, AY, и HDD, но я очень старался добавляя удобный инструментарий отладки, что является целью этого проекта.

Требования:
Win10

Особенности:
Точная симуляция выполнения инструкций I8080 по машинным циклам
Подсветка синтаксиса в дизассемблере
Навигация по гиперссылкам адресов
История навигации
Условные точки останова
Обширная статистика оборудования
Построчная точная интерпретация и подсветка текужено положения луча в режиме паузы
Контрольные точки (watchpoints) с различными условиями
Просмотрщик шестнадцатеричных данных и подсветка блоков памяти
Графическое представление памяти, включая страницы Ram-Disk
Подсветка ветвлений кода со стрелками до адреса перехода
Документация и полезные ссылки, встроенные в меню Help
Гибкие макеты окон с возможностью стыковки (Docking)
и многое другое...

Пожалуйста оставляйте ваши пожелания и советы в здесь, и/или в телеграм канале https://t.me/devector06C

Ссылки на эмулятор
https://github.com/parallelno/Devect...ctor_beta1.zip
https://drive.google.com/file/d/1vfU...usp=drive_link

Видео рассказывающее об основных возможностях эмулятора
https://www.youtube.com/watch?v=wUIDOOI9TqI
🔥
N
VP
И
11
g
02:13
gray
In reply to this message
запутался в размещении модальных окон\фреймов )
😁
AF
Ю
07:12
Юрий Ларин
In reply to this message
Ссылка на гитхаб битая, исправил:
https://github.com/parallelno/Devector
👍
AF
A
08:11
Alexander
Я так понимаю, под линух это дело не прокатит собрать?
AF
08:38
Alex Fedotovskih
In reply to this message
К сожалению не знаком с Linux. Пока нет планов его поддержки. Кажется Svofski говорил что как-то можно запускать win программы через wine, но это не точно
A
08:55
Alexander
Да, под вайном можно попробовать, конечно.
08:57
А и даже, вроде, работает :)
👍
AF
r
08:59
reddie
а это что за ряды чисел?
A
09:05
Alexander
In reply to this message
Чот не нраица при открытии fdd или rom.
wine: Read access denied for device L"\\??\\Z:\\", FS volume label and serial are not available.

Кастомный DPI поддерживается, прям хорошо :)
NZ
09:09
Nikita Zimin
Если это просто ImGui, то его вполне можно приспособить для сборки под линуксом и маком.
NZ
09:48
Nikita Zimin
А для чего там используется sqlite?
👍
AF
09:51
#include "imgui.h" — не нашёл этот файл в исходниках. не есть хорошо
👍
AF
09:59
А так в целом — UI выглядит отлично!
👍
AF
AF
10:26
Alex Fedotovskih
In reply to this message
Количество выполненных команд, количество считанных раз по этому адресу, и количество записанных раз по этому адресу
👍
r
10:27
In reply to this message
Хороший вопрос. Не для чего теперь не нужно. Удалю. Спасибо!
10:27
In reply to this message
Спасибо что заметил. Завтра посмотрю
👍
NZ
NZ
10:28
Nikita Zimin
В целом как я вижу, всё это можно приспособить для сборки под Линукс.
🔥
AF
И
A
4
T
10:40
Timur
In reply to this message
нужно :)
NZ
10:49
Nikita Zimin
Тоже смотрю в сторону ImGui, отличная штука. её можно собрать как Wasm, и такой же точно UI будет работать в окне браузера.
g
11:26
gray
In reply to this message
у меня при попытке изменить расположение всё сломалось, вылетело за пределы главного окна и назад только через win(alt)+лкм удалось вернуть.. вот сижу и гадаю, это imgui такой или wine+wayland веселят
VP
11:28
Viktor Pykhonin
In reply to this message
Кстати, насчет браузера и wasm. Предлагаю еще потестировать online-версию Emu80, более-менее довел до ума:
https://online.emu80.org
Пока позиционируется как "запускалка", отладчика и части возможностей десктопной версии нет...
👍
g
s
5
AF
11:29
И компы еще не все добавил, но Вектор, конечно, есть :)
👍
AF
g
11:33
gray
In reply to this message
вечно забываю где какие системные клавиши, шпаргалку рядом на экране было бы не плохо иметь
A
11:34
Alexander
In reply to this message
у меня тоже вяленый, нормально всё дёргается. Правда пришлось у вайна dpi подправить до 240, под 2.8к.
VP
11:35
Viktor Pykhonin
In reply to this message
Шпаргалка снизу
g
11:35
gray
In reply to this message
не та, по вектор клавишам.. к примеру только что долго искал клавишу руслат)
A
11:36
Alexander
In reply to this message
Огонь. Но при потере фокуса браузером начинаются адские затупы на демке лира2.
NZ
11:36
Nikita Zimin
In reply to this message
Виртуальную клавиатуру бы добавить
g
11:38
gray
In reply to this message
для чего?
NZ
11:39
Nikita Zimin
Чтобы не искать маппинг на реальную клавиатуру
VP
11:39
Viktor Pykhonin
In reply to this message
Согласен, сделаю может со временем. У меня вообще плоховато с web-программированием вообще и JS, в частности, многое приходилось изучать по ходу...
👍
AF
A
11:39
Alexander
О чо вбросили :) http://www.visual6502.org/JSSim/ дебаг аппаратуры %)
g
11:42
gray
In reply to this message
а это не исправить, сами браузеры входят в режим экономии при переключении на другую вкладку или другой раб стол
просто потеря фокуса у меня не мешает
VP
11:42
Viktor Pykhonin
In reply to this message
Тоже запустился под wine, но при попытке открыть rom вылетел...
A
11:43
Alexander
In reply to this message
там вроде в жс есть ивент на потерю фокуса, лучше, наверное, вообще стопать всю эмуляцию в этом случае, а то прям кровь из ушей :)
VP
11:43
Viktor Pykhonin
In reply to this message
У меня не наблюдается, подозреваю, что это сильно зависит от версии браузера и ОС, и вряд ли что-то с этим можно сделать...
A
11:45
Alexander
Вполне да
VP
11:46
Viktor Pykhonin
In reply to this message
Как вариант. Какой браузер и ОС, кстати? У меня фоном играет норм
g
11:46
gray
In reply to this message
так нужно же знать реальную кнопку всё равно, поэтому пусть и на виртуальной клаве но реальная кнопка должна быть написана .. как по мне проще сделать маленький список мапинга спецклавиш чем виртуальную клавиатуру, назначение которой неизвестно, для планшетов\телефонов? ну это странно
A
11:46
Alexander
In reply to this message
Хромой 126.0.6478.114 (Official Build) (64-bit)
, арч, кеды с вейлендом. Интеловское видео.
g
11:48
gray
In reply to this message
да кстати, где-то в игрушках или эмуляторах онлайн встречал такое поведение. удобно, автопауза при потере фокуса или т.п.
A
11:49
Alexander
In reply to this message
тут есть ещё один момент, который может влиять. На новых процах используется osf прошивка или как там её, дрова для звуковухи. У неё есть некоторые баги, когда звук портится, но тут звук разваливается иначе. В общем, баг конкретно моего инстанса :) Кстати, с видео(не в эмуляторе, а прям глобально) тоже есть проблемы на этом проце :)
VP
11:52
Viktor Pykhonin
In reply to this message
Похожая конфигурация - Vivaldi (Chrome/124.0.0.0), manjaro (по сути тот же арч), cinnamon и x11.
Старый проц более чем 10-летней давности, но тормозов при потере фокуса нет...
Попробую в разных условиях...
s
11:53
svofski
In reply to this message
у меня в фф под виндой все нормально
A
11:53
Alexander
Надо было брать эир на м2 :)
VP
11:54
Viktor Pykhonin
В общем, подобных проблем особо не замечал, поэтому отлавливать потерю фокуса мысли не возникло...
g
11:59
gray
In reply to this message
не, у меня без osf .. звук не портится а просто выполнение js резко замедляется, от того всякие крякающие звуки получаются
👍
A
r
11:59
reddie
In reply to this message
из полезных идей:
счетчик количества тактов/команд (можно оба) с момента последнего запуска до останова на текущей точке. удобно для замеров времени подпрограмм, например: останавливаем эмуляцию, отладчиком вызывается кусок кода, по стопу счетчик отображает кол-во "потраченного времени", т.е. тактов

(если еще не реализовано) хорошо бы возможность прямо в отладчике вбивать команд под курсор, то есть не обязательно в текущий адрес РС, а любой в окне дизасма. в идеале как текстом команды, так и машкодом (смотря в какой столбец кликнуть мышой)... и да, еще раз глянул - не увидел сбоку от столбца команд столбец машкодов команд, хотя бы опционально его включать
👍
AF
s
12:10
svofski
parallelno прости если пропустил, но есть ли что-нибудь в отладчике, что могло бы помочь с отладкой ввода-вывода? брекпойнты и мониторинг состояния
g
12:14
gray
@vapyk .cas и .bas ещё не открывает
VP
12:26
Viktor Pykhonin
In reply to this message
Как и в десктопной версии - cas можно открыть из бейсика по cload"", с bas все хуже...
g
12:29
gray
In reply to this message
alt+enter не работает фулскрин, кнопкой работает
точнее работает но частично, вот так
12:30
VP
12:32
Viktor Pykhonin
In reply to this message
От браузера зависит, не получилось пока заставить работать везде. Но в Chrome вроде бы ок, и в последних версиях FF тоже.

Какой браузер?
g
12:33
gray
In reply to this message
ff 127.0.1 linux )
VP
12:45
Viktor Pykhonin
In reply to this message
Хм... FF 127.0 linux 64 - все ок. И кнопкой, и по Alt-Enter...
Пока не понимаю, почему.
12:46
Alt-Enter срабатывает только когда iframe с канвасом в фокусе.
NZ
13:02
Nikita Zimin
а зачем там iframe?
g
13:04
gray
In reply to this message
содержимое реагирует на alt+enter и масштабируется, а сам канвас прежний остаётся
если после масштабирования тыкнуть в него мышей, тогда фулскринится

возможно с приколами wayland связано
13:06
In reply to this message
кстати фф варнинг даёт по этому поводу
VP
13:06
Viktor Pykhonin
In reply to this message
Видел такое в FF 115 под виндой. Пока не понял, от чего зависит, но видимо не от версии FF...
ВК
13:09
Владимир Кузнецов
Вопрос по здешним эмуляторам возник - как там описывается архитектура компьютера? Каким-то списком параметров или просто напрямую программируется под каждую платформу?
VP
13:09
Viktor Pykhonin
In reply to this message
Хм... у меня не выдает...
13:10
В общем, потихоньку разбираться и доводить до ума надо. Опыта в JS у меня маловато, если кто-то поможет разобраться, буду не против ;)
NZ
13:12
Nikita Zimin
In reply to this message
Очень общий вопрос. можно посмотреть код emu80 например. Или конкретизируйте.
VP
13:13
Viktor Pykhonin
In reply to this message
В Emu80 основные компоненты жестко программируются, а архитектура описывается конфигурационным файлом, в котором описаны связи между ними, и в некоторых пределах можно варьировать уже архитектуру конкретной модели. Например, изменить адреса портов или процессор ВМ80 на Z80...
ВК
13:14
Владимир Кузнецов
In reply to this message
Я имею в виду любой мультиплатформенный эмулятор, чей автор тут в группе и может ответить.
NZ
13:16
Nikita Zimin
Можно на MAME ещё посмотреть. Там отдельно описывается эмуляция устройств, как функция сигналов от времени. И отдельно описываются конфигурации, т.е. конкретные машины, как состоящие из устройств, плюс их параметры и связи между ними.
ВК
13:16
Владимир Кузнецов
У меня немного шкурный вопрос, хочется узнать насколько проблемно на Турбо+ эмулятор модифицировать. Всё таки довольно геморно на реале отлаживать :-)
13:17
In reply to this message
"на MAME" - это что?
NZ
13:18
Nikita Zimin
https://www.mamedev.org/
эмулятор аркадных машин и домашних компьютеров
ВК
13:18
Владимир Кузнецов
In reply to this message
Спасибо. Первый раз о нём слышу.
VP
13:24
Viktor Pykhonin
In reply to this message
У меня была мысль рассмотреть возможность реализации его в каком-то объеме в Emu80, но думал сначала дождаться окончания разработки... Понимаю, что было бы полезно, наоборот, иметь эмулятор для отладки, но пока не готов за это взяться...
ВК
13:33
Владимир Кузнецов
In reply to this message
Ну разработка железа завершена. Остался небольшой косяк, но он на функционал никак не влияет. Я доделываю ОС, почти все функции БИОС/БДОС реализовал уже, и оно даже работает :-). Но бывают иногда непонятные глюки, которые наверное только на эмуляторе можно нормально выловить.
Правда в связи с внедрением FAT пришлось сильно изменить внутреннее представление данных, например таблица занятости диска совсем другая. Поэтому это не совсем CP/M. Зато с доступом через функции БДОС для программы вообще без разницы какой формат.
👍
AF
13:39
И консольные команды я запихал в один Command.com, а не по отдельным файлам, как в CP/M
g
13:55
gray
In reply to this message
busybox)
какой размер вышел?
VP
14:18
Viktor Pykhonin
In reply to this message
Напомни, где описание железа посмотреть? По крайней мере можно хотя бы пока оценить трудоемкость поддержки в эмуляторе...
ВК
14:23
Владимир Кузнецов
In reply to this message
Отправил в личное сообщение
VP
15:14
Viktor Pykhonin
In reply to this message
Показалось удобным встраивать его куда-то отдельно примерно таким образом:
https://online.emu80.org/emuframe.html?platform=rk86&run=catalog/rk86/squash.rkr&post-conf=catalog/options/16-9.conf
NZ
15:15
Nikita Zimin
понятно. можно это было решить параметром в url (есть параметр — не показываем контролы). с iframe бывают связаны всякие неудобства.
VP
15:17
Viktor Pykhonin
Неудобства с iframe оказались решаемыми, единственное - подозреваю, что проблемы с фуллскрином из-за него же...
15:24
In reply to this message
Конечно, можно было. Но вариант с iframe мне показался более гибким, к тому же подсмотрел его на каком-то сайте спектрумистов и понял, что вариант вполне работоспособен...
15:25
Кстати, параметры url фрейма совпадают с параметрами командной строки десктопной версии.
NZ
16:00
Nikita Zimin
Ну понятно что вам так удобнее получилось, но на мой взгляд, это заведомо более "тяжёлое" решение. Ну и с проблемами iframe я уже в прошлой жизни (ещё при IE) наелся достаточно.
16:14
Для интереса ещё можно посмотреть как на r-games.net встраивается эмулятор. там чувак обошёлся без iframe, прямо в страницу херачит: https://r-games.net/uknc/g_uknc/31673-zamok-goblinov.html
👍
AF
VP
16:23
Viktor Pykhonin
In reply to this message
Видимо, поскольку у меня "прошлой жизни" с IE не было, я без особых опасений решил попробовать. И судя по всему, сейчас с iframe все сильно лучше, чем во времена IE :)
s
17:17
svofski
parallelno у меня как-то странно рендерится окошко, в нем будто бы не срастаются текстуры на треугольниках. это заметно на полосатости.

и кстати, а можно масштаб изменить? побольше бы сделать
s
18:09
svofski
в базыре своя еще полосатость
AF
19:23
Alex Fedotovskih
In reply to this message
закоммитил исходники ImGui
19:23
In reply to this message
удалил
19:25
In reply to this message
По поводу запуска из Linux, надеюсь подскажут более опытные пользователи. Я к сожалению с ним не знаком.
19:29
In reply to this message
спасибо за отзыв!
если я правильно понял, то нужен счетчик количества тактов с момента последнего останова. Он реализован. Называется Last Run. Он в окне Hardware Stats
менять данные идея интересная. Я подумаю.
19:34
In reply to this message
Этого нет. Но идея отличная! У меня давно напрашивалось запилить брейки не привязанные к адресам, а только по состоянию hardware, но пока это не оформилось в какой-то удобный дизайн. Нужно подумать.
19:41
In reply to this message
Да, странно. Не знаю как это обяснить. Ты запускаешь в Linux?
Горизонтальные полоски не равномерно распределены, но это не связано имхо.
Побольше сделать пока нельзя, но я попробую запилить зум через Alt+колесо мыши. Кстати зум работает в Memory Display
g
19:43
gray
в linux кстати запускается, но при попытке открыть rom падает с ошибкой
Local time 013c:err:seh:NtRaiseException Unhandled exception code c0000409 flags 1 addr 0x1401d3ce5
вряд ли ошибка что скажет, скорее это от wine местного
AF
19:43
Alex Fedotovskih
In reply to this message
тут твоя горизонтальная полосатость наслаивается на мою вертикальную которая разделяет байты. :)
g
19:46
gray
собственно поэтому qt многие хоть и не любят но пользуют, потому что в ней системные библиотеки присутствуют
для кроссплатформенности удобно
imgui это же только гуй?
AF
19:47
Alex Fedotovskih
imgui только гуй
s
19:59
svofski
In reply to this message
порты ввода-вывода это отдельное адресное пространство с 256 адресами, его можно рассматривать как память
👍
AF
20:01
In reply to this message
win11, масштаб 150%
👍
AF
20:04
In reply to this message
а, там есть дополнительная полосатость для разделения байт. понял. просто текст похоже масштабируется, а окошко базыря нет, поэтому в нем на 4к мониторе все мелкое очень.

но да, там ctrl+wheel работает
Aleksey Morozov invited Aleksey Morozov
g
20:32
gray
Alex имхо - ещё будет полезен в дебаге .. режим замедление регулируемое, где можно указать паузу между шагами
👍
AF
r
20:34
reddie
обратный режим (ускорение до максималки, возможной на данном реальном компе), тоже полезен
👍
AF
NZ
AF
22:10
Alex Fedotovskih
In reply to this message
Расскажи пожалуйста подробно про случай где тебе нужно было замедление.
22:12
In reply to this message
У меня было реализовано поддержка масштаба заданного в Windows, но из-за необъяснимого глюка я это отключил. Попробую починить и включить
s
22:24
svofski
In reply to this message
как-то масштаб определенно поддерживается, но не всеми окнами. текстовые окна хорошо показываются, шрифт большой
g
22:32
gray
In reply to this message
не то чтоб что-то конкретное, но обозреть процесс в целом на комфортной скорости восприятия, понаблюдать за счётчиками, за отрисовкой графики и т.п. возможно это психологическое, посмотреть как всё тикает
это почти то-же самое что и пошагово или по 100 шагов, но там нужно жать хоткей, а в таком режиме нажатия должны отправляться в эмулятор, а не в дебагер, можно на замедлении управлять, а значит можно проверять разные ситуации которые трудно повторить на базовой скорости
VP
23:28
Viktor Pykhonin
In reply to this message
Добрался до виндового компа, немного погонял эмулятор. Протестировал далеко не все, но первые впечатления весьма приятные.
Запустил демо SkyNet, из замеченных проблем - сбой палитры на земном шаре и проблемы с переключением разрешения по ходу кадра в эпилоге. Я так понимаю, что тайминги экрана еще не до конца отлажены?

Поддерживаю идею собрать под linux, но исходники пока не смотрел...
👍
SY
AF
26 June 2024
NZ
21:46
Nikita Zimin
Alex добрался до вашего эмулятора. Во-первых, спасибо, ещё один эмулятор это всегда хорошо!
Дальше предложения/замечания:
1. Нету индикатора Uptime — сколько времени запущен эмулятор со старта или Reset. бывает нужен. Индикатор в виде часов-минут-секунд. Возможно CPU Cycles это оно, но с ним работать неудобно.
2. Нет регулировки скорости, бывает нужно. Лучше кратными скачками, например, в процентах: 20% 50% 100% 150% 200% MAX. Здесь MAX это "сколько выжмет".
3. В дебаггере бывает полезен Step Over: временная точка останова на следующей инструкции, запуск. Позволяет при отладке выходить из циклов либо пропускать заход в CALL например.
4. Экран. Хорошо бы тут возможность "вписывания" в бокс который есть, вкл/откл бордюра. При движении мыши над экраном показывать X Y и адрес.
5. Хорошо бы где-то была текущая палитра + возможность её поменять. И текущее значение скролла.
6. Disasm: очень нужна возможность переключать мнемоники 8080/Z80.
7. Memory Display: хорошо бы возможность регулировать ширину изображения в байтах.
8. Step Frame — отлично. Ещё бы Step до прерывания (interrupt).
9. Виртуальной клавиатуры не хватает.
10. Поддержка джойстиков.
👍
AF
21:48
Ещё про отладчик. Когда стоим на условном переходе, можно сразу показывать, сработает он или нет.
У себя в эмуляторе я называю это Hints, и стараюсь показать всё для текущей инструкции, про те регистры которые участвуют в операции. — это очень помогает в отладке.
👍
AF
21:50
А вообще, классный у вас получается эмулятор. Красивый и необычный.
AF
21:52
При запуске хотелось бы конечно в командной строке указать .rom-файл.
👍
AF
22:03
Asteroids работают — годный эмулятор :)
🔥
AF